Question: Question: Make a normalisation table and relational table based on this diagram LEVEL-O DIAGRAM Requested items D6 Available groceries 1.0 Search request Groceries to buy
Question: Make a normalisation table and relational table based on this diagram

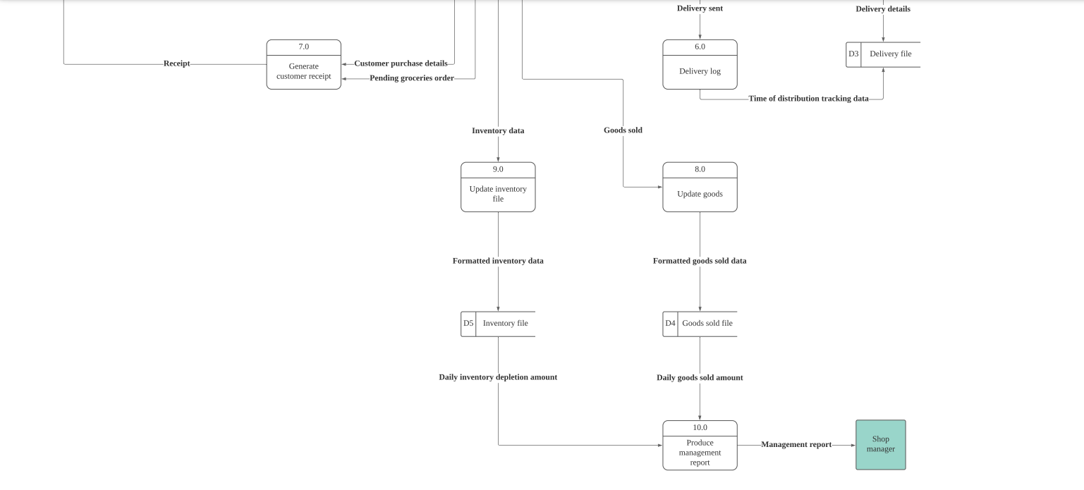
LEVEL-O DIAGRAM Requested items D6 Available groceries 1.0 Search request Groceries to buy D1 Shopping cart Search and browse groceries Selection -New customer details Groceries price 2.0 4.0 -D2 Customer file Create new account Receive groceries order Shop Produce picking slip Customer order Customer details Registration Customer name & address Pending groceries order Fullfilment item 3.0 5.0 Customer Payment Receive and transform customer order Deliver customer order Delivered order Delivery sent Delivery details Delivery sent Delivery details 7.0 6.0 D3 Delivery file Receipt Generate customer receipt Customer purchase details Pending groceries order Delivery log Time of distribution tracking data Inventory data Goods sold 9.0 8,0 Update inventory file Update goods Formatted inventory data Formatted goods sold data D5 Inventory file D4 Goods sold file Daily inventory depletion amount Daily goods sold amount 10.0 -Management report- Produce management report Shop manager
Step by Step Solution
There are 3 Steps involved in it
Get step-by-step solutions from verified subject matter experts
