Question: Recommendations on how RGD's process could be redesigned to better achieve the primary goal(s) and improve information reliability. ? 2b. Recommendations on how RGD's process






- Recommendations on how RGD's process could be redesigned to better achieve the primary goal(s) and improve information reliability.
?







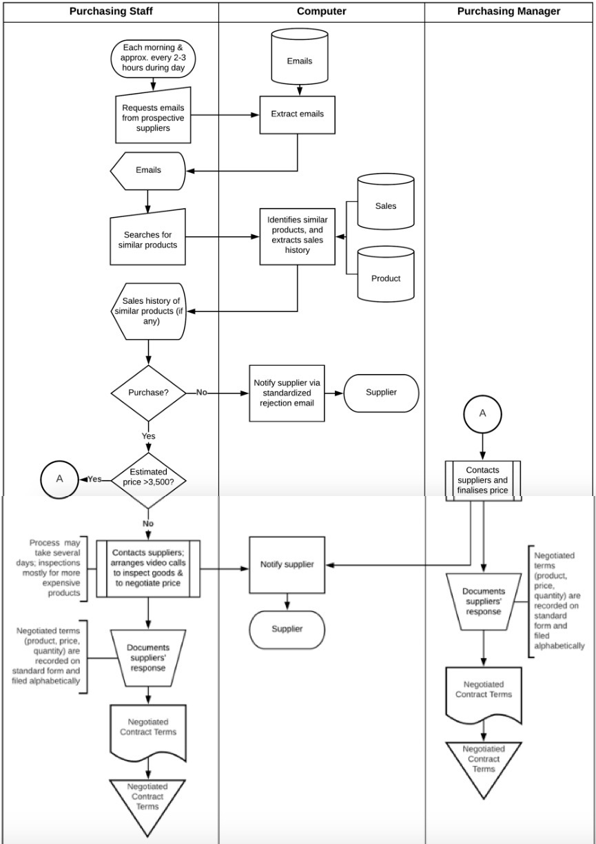
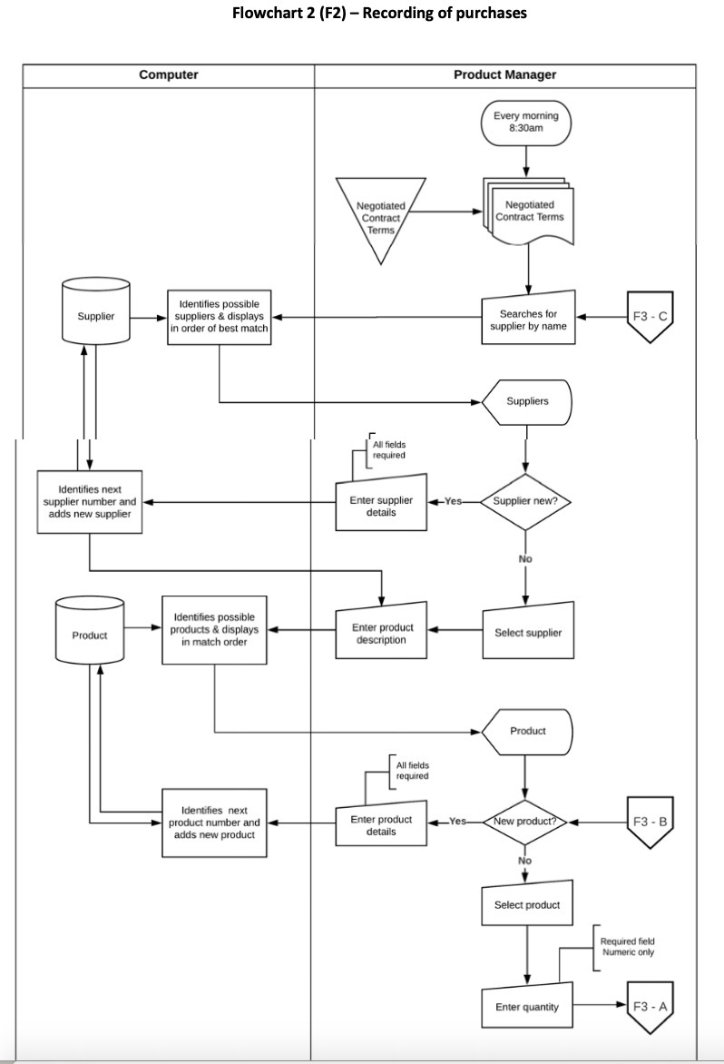
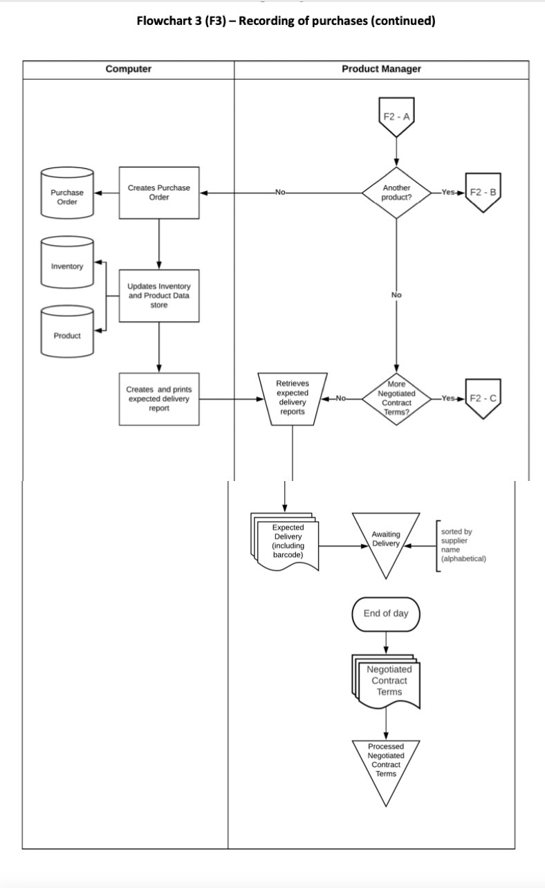
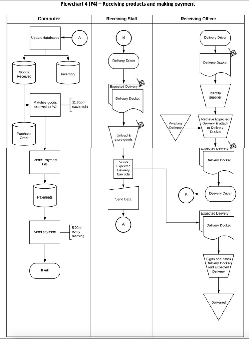
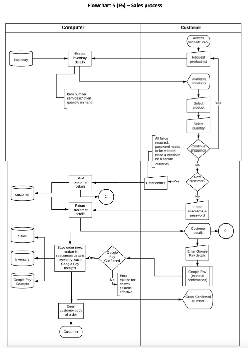
2b. Recommendations on how RGD's process could be redesigned to better achieve the primary goal{s) and improve information reliability. Specifically, this section will: i. Briefly describe your recommended changes ii. Explain exactly how your recommended changes will alter the operation of the process and consequently help achieve the operational and information reliability goals iii. Discuss the strengths of your recommended process over RGD's existing process iv. Discuss any possible weaknesses in your recommended process
Step by Step Solution
There are 3 Steps involved in it
Get step-by-step solutions from verified subject matter experts
