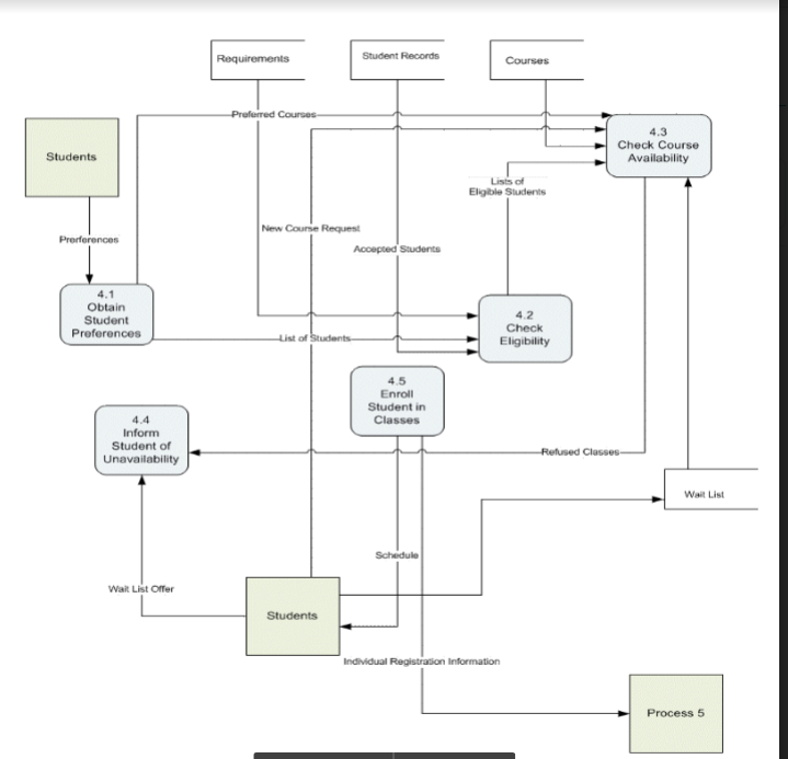
Question: Redraw with suitable modification in the same style given below after identifying errors in below DFD. Requirements Student Records Courses Preferred Courses Students Check Course
Redraw with suitable modification in the same style given below after identifying errors in below DFD.
Requirements Student Records Courses Preferred Courses Students Check Course Availability List of Eligible Students Preferences New Course Request Accepted Students 4.1 Obtain Student Preferences 4.2 Check Eligibility List of Students 4.5 Enroll Student in Classes Inform Student of Unavailability Renused Clusses Wait List Schedule Wait List Offer Students Individual Registration Information Process 5
Step by Step Solution
There are 3 Steps involved in it
Get step-by-step solutions from verified subject matter experts
