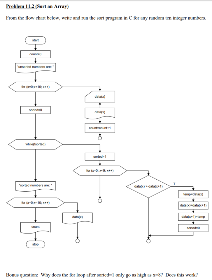
Question: (Sort an Array) From the flow chart below, write and run the sort program in C for any random ten integer numbers. Problem 11.2 (Sort
(Sort an Array) From the flow chart below, write and run the sort program in C for any random ten integer numbers.

Problem 11.2 (Sort an Array) From the flow chart below, write and run the sort program in C for any random ten integer numbers start count-0 "unsorted numbers are: for (x-0:xc10; x++) data(x) sorted-0 data(x) count=count+ 1 sorted- 1 sorted numbers are: data(x) > data(x+1) temp-data(x) data(k)-data(x+1) data(x+1)-temp for (x-0:xc10; x++) data(x) count sorted#0 stop Bonus question: Why does the for loop after sorted-1 only go as high as x-8? Does this work
Step by Step Solution
There are 3 Steps involved in it
Get step-by-step solutions from verified subject matter experts
