Question: subject: object oriented and analysis design draw the Use Case diagram along with the required details to represent the identified functional requirements. The Use Case
subject: object oriented and analysis design
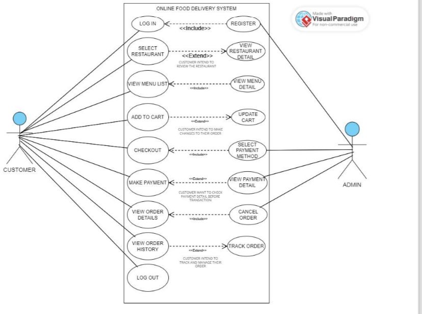
draw the Use Case diagram along with the required details to represent the identified functional requirements. The Use Case diagram should follow the standard UML notation and include:
a. System name and system boundary
here the requirement list 1. MSU students can get notifications on their every purchase such as the receipts in the MSU email. Functional MSU Student 2. Make customers able to pay various payment methods including debit/credit cards and online payment gateways. Functional Customer 3. Generate reports on sales, revenue, and transaction data automatically. Functional Manager 4. Implement user roles such as cashiers, managers and also MSU students with limited access for each type of user. Functional Cashiers, Managers and MSU students 5. Allow MSU students for the application of discounts, promotions, and coupons which is specially for MSU Students, the ability to apply them to specific items or the entire transaction. Functional MSU Students 6. Add back refunds to MSU student's ID card, so they can use them to print. Functional MSU Students 7. Allow the manager and cashiers to add, edit and delete products in the system Functional Cashiers and Managers 8. Allow the manager and cashier to manage inventory such as track the quantity of available products in real-time. Functional Cashier and manager 9. Allow the users to scan the product to get the products details by scanning the barcode. Functional Cashier, manager, 10. Enable the customers to leave reviews and ratings for products and the system. Functional Customers 11. Allow the MSU students to access the papercut system without any restrictions. Functional MSU Students 12. Allow the MSU Students to reload money into their ID card by themselves using the debit cards and online payment methods. Functional MSU Students 13. Ensure robust security measures to protect customer payment data and comply with industry standards like PCI DSS. Functional Manager 14. Allow and accept the customers especially MSU students Functional Customers order the products and collect them later at U-print. especially MSU students 15. Allow the MSU students to create the new username and password by themselves in the Papercut system without waiting to get the new username and password from the U- print manager. Functional MSU Students 16. The system has a response time of a maximum 2 seconds increasing the performance of the system Non-Functional Customer 17. The system has auto saved backup data if the system crashed Non-Functional Customer 18. The system must be always 99% available except during maintenance that has been scheduled Non-Functional Customer 19. Heavy load is supported by adding new server to tackle the Local area network traffic Non-Functional Customer 20 The system must run on the MSU students versions of operating system such as Windows 10 or 11 Non-Functional Developer 21. The system has minimum error rate of 0.15% to minimize bugs in the system Non-Functional Developer 22. The system must has an access control to restrict unauthorised access to sensitive information Non-Functional Customer 23. The program(code) needs to be documented to ease future maintenance and updates Non-Functional Developer 24. The system is to be tested to check for response and performance under overload Non-Functional Developer 25. The system should perform deduction from user account balance after the user has successfully print out the paper from the printer Non-Functional Customer 26. The system must have an easy-to-use user interface so that MSU students and clients can quickly browse available products, submit payments, and redeem discounts. Usability MSU students, Customers 27. simplify the checkout process quickly and simply, it should be simplified with obvious processes and choices for Usability MSU students, Customers different payment methods. 28. The system must be responsive and accessible on mobile devices to ensure that users can make purchases and manage their accounts on the go Usability MSU students 29. The system should notify users when a product is running low in stock or when it's out of stock to avoid customer disappointment. Usability Manager, MSU students 30. Individual account management should be possible for MSU students, including the ability to reload money onto ID cards using debit cards or online payment options. Usability MSU students 31. Give users who run into problems or need help simple access to the system's customer service or help resources. Usability MSU students 32. In an attempt to promote openness and informed decision- making, users should be able to offer comments and evaluations for both individual goods and the system as a whole. Usability MSU students
based on list above draw the diagram exactly and perfectly as below and insert the point needed.
Step by Step Solution
There are 3 Steps involved in it
Get step-by-step solutions from verified subject matter experts
