Question: Subject: Quantitative Analysis For Business Please provide a clear and answer and explanations. I want to check my thought with you. thanks 20. A successful
Subject: Quantitative Analysis For Business
Please provide a clear and answer and explanations. I want to check my thought with you. thanks
20. A successful Mexican seafood restaurant in Texas has a single owner and a single location. The owner is debating on the next step for the business. The owner thinks that opening only a couple of new locations in the area could help maintain the customers' perception of a unique local restaurant, which has been part of its success. On the other hand, franchising the restaurant could drive rapid economic growth and therefore develop an image as a regional restaurant. It is also possible that a combination of new local locations and franchising could bring better financial and public relations results. This option has the highest associated cost, whereas opening only a couple of new locations or franchising would cost less. In any case, the owner believes the worst-case scenario is to have moderate demand and the best-case scenario is to have high demand.
What are the states of nature in the owner's decision?
A. Opening a couple of locations, franchising, and both
B. Local and regional customers' perception
C. Economic growth and local and regional customers' perception
D. High demand and moderate demand
21. A scouting troop has been invited to sell ice cream sandwiches as a fundraiser at the city park July 4th fireworks celebration. The sandwiches will cost one dollar each and will be sold for two dollars each. There are no other costs because the city park has agreed to provide use of facilities and freezers. The scouts will have to dispose of, eat, or give away any ice cream sandwiches that are left over after the event. The following "Payout Table" provides values for the events and alternatives of the ice cream venture.
| Alternatives | Events | |||||
| Ice Cream Sandwich Inventory | Ice Cream Sandwich Demand | Expected Value of Alternative | ||||
| 1,000 (10%) | 1,100 (20%) | 1,200 (40%) | 1,300 (20%) | 1,400 (10%) | ||
| 1,000 | $1,000 | $1,000 | $1,000 | $1,000 | $1,000 | $1,000 |
| 1,100 | $900 | $1,100 | $1,200 | $1,100 | $1,100 | A |
| 1,200 | $800 | $1,000 | $1,200 | $1,200 | $1,200 | B |
| 1,300 | $700 | $900 | $1,200 | $1,300 | $1,300 | C |
| 1,400 | $600 | $800 | $1,000 | $1,200 | $1,400 | D |
What is the missing value for D, which has an expected value of an inventory of $1,400?
A. $1,000
B. $1,080
C. $1,200
D. $1,120
22. Dawn owns a dog day care company that offers kenneling services for dogs that weigh less than 30 pounds. Dawn has decided to expand the building that houses the kennels by 1,000 square feet. A friend suggested that Dawn consider three expansion options: 1) only board dogs under 30 pounds; 2) only board dogs larger than 30 pounds; or 3) split the new space, allocating 50% to dogs under 30 pounds and 50% to dogs over 30 pounds.
| Expansion Options | Strong Economy | Weak Economy |
| Likelihood 40% | Likelihood 60% | |
| Only dogs under 30 pounds | $19,000 increase in revenue | $18,000 increase in revenue |
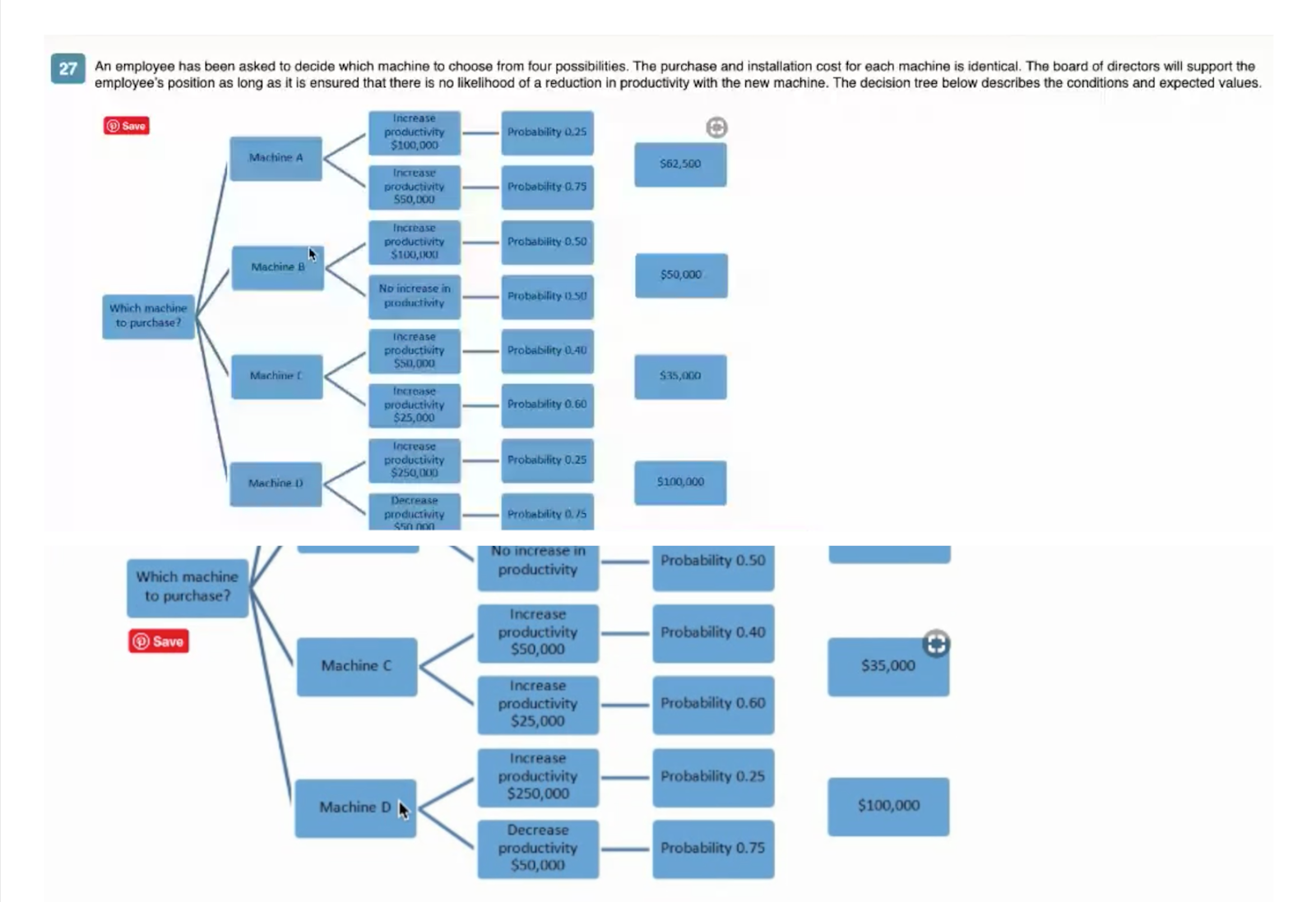
| Only large dogs | $22,000 increase in revenue | $15,000 increase in revenue |
| Split the space between small and large dogs | $20,000 increase in revenue | $16,000 increase in revenue |
Based on the table shown above, which option has the highest expected value?
A. Splitting the space between small and large dogs, with a payout of $17,600
B. Using the expansion only dogs under 30 pounds, with a payout of $18,400
C. Using the expansion only for large dogs, with a payout of $17,800
D. Using the expansion only for large dogs, with a payout of $18,500
23. A company offers tax preparation services through a chain of 30 small offices in Kansas. Susan, the VP of marketing, has proposed adding an online app to target college students who want to start a business while they are still in school. According to Susan's data, there has been a 200% increase in new small businesses licensed to owners aged 18 to 22 years. The company has a small information technology (IT) department that has neither the time nor the expertise to build such an app. Therefore, three alternatives are being considered:
1) Outsource the work to an app development company to build the app
2) Sign up as a client of a company that already offers this type of app
3) Expand the IT department by hiring a programmer to develop the app
Susan has put together the following table to show the company's estimated profit in the first two years for each alternative. Use the table to calculate the expected value.
| Alternative | Decline in trend Likelihood: 50% | Continuing trend Likelihood: 50% |
| Outsource the work | $4,000 | $9,000 |
| Sign up with an app | $3,000 | $6,000 |
| Hire a programmer | -$4,000 | $18,000 |
What is the highest expected value?
A. $13,000
B. $11,000
C. $4,500
D. $7,000
24. An athletic equipment store offers an annual clearance sale every May. The store sells all the accumulated overstocked and discontinued items that have been stored in a warehouse for the last 12 months. Because there is so much inventory, the sale is usually held in the store's parking lot; however, it has rained several times during the event in the past, and the store's owner is considering changing event location this year. The table below shows four alternatives and their costs. The probability for a rainy or sunny day is shown, and the estimated revenue for each location and each type of weather are also provided.
| Alternative (Cost) | Rainy | Sunny |
| Stay in parking lot ($500) | $5,000 | $20,000 |
| Hold event inside store ($800) | $11,000 | $18,000 |
| Hold event inside warehouse ($1,200) | $10,000 | $16,000 |
| Hold event inside rented space near the store ($1,500) | $12,000 | $17,000 |
| Probability | 0.70 | 0.30 |
If the expected value for each option is calculated, which alternative should the store owner select?
A. Hold the event inside the rented space near the store
B. Hold event inside the store
C. Hold event inside warehouse
D. Stay in parking lot
25.An owner has operated a pet supply store in the same location for more than 20 years. The business has grown each year, and now it must be decided whether to move to a new location across town or renovate the existing store. The owner has just learned that the largest competitor, located across town, has gone out of business. The owner is certain that sales will increase regardless of whether the business is moved or renovated but also realizes that many of the competitor's customers may now be willing to drive to the existing location. The following is a decision tree demonstrating the combined potential sales and probabilities for the two outcomes.































\f\fActivity Normal Time (Days); Normal Cost; Crash Time (Days); Crash Cost Maximum; Time Reduction Normal Time_ Crash Time_ Maximum Time_ Activi lD_av1 Normal Cost 1% Crash Cost Reduction A 7 $10,000 5 $16,000 2 B 14 $15,000 10 $25,000 4 C 21 $30,000 15 $42,000 6 D 23 $25,000 20 $33,000 3 E 35 $45,000 25 $59,000 10 \f\fA math lab at a community college must keep ink cartridges 'm inventory so that when a printer is mnning out at ink. it is immediately replaced. Historical data from the last 10 years has been used to forecast a mommy demand et16 unnridges tor the coming calendar year. It has been estimated that it costs 1.8% at the cartridge prise lo keep an ink cartridge in Inventory tor one year. The Dust DI placing an order is two dollars and the purchasing prim is $30 permit. Mint is the economic order quantity? .': 126 units .3 4unite ._: 13 units units \f\fA restaurant owner wants to remodel her restaurant and hires a project management consultant to plan the project. The consultant identies various activities that need to be completed and proposes a project network with activity times. which are provided in the table below: Pessimistic Most Likely Optimistic Time Time Time (minutes) (minutes) (minutes) \fA small supplier ol the pharmaceutical industry produces two standard ingredients: sodium bicarbonate and citric acid. The production costs tor each ingredient are $21 and $23 per kilogram, who times In specialized equipment: Sodium bicarbonata(X,] 11 rnin 'Cl'ic acid (X2) 0 min 6 mm 3 min The supplier works a 480-an shill per day and wants to produce a mix DI these ingmdinnts with a lnlai combined weight at 100 kilograms per day. What in the correct inner programming model for minimizing the production cost? \f\fThe feasible region is shown in the graph: Which graph shows how the rst constraint will shift if the resources expressed by the rst constraint are increased by one unit? \f\f\f\f\f\f\f\f\fSchedule recording equipment I (Activity A) Duration: 1 week Form teams (Activity B) l Duration: 1 week ~.J Contact list of interviewees (Activity C) Duration: 3 weeks Book locations (Activity D) Duration: 2 weeks Develop draft interview questions (Activity E} Duration: 1 week Finalize final 5 interviewees (Activity F) Duration: 1 week Prepare packets (Activity G) Duration: 1 week Finalize Schedule interview inten (Activit questions Duration: 1 (Activity H) week Duration: 1 week Conduct . Prep interviews mtervrewees (Activity K) (Activrtyl) Duration: Duration: 1 week 1 week \f\f\f\f\f\f\f
Step by Step Solution
There are 3 Steps involved in it
Get step-by-step solutions from verified subject matter experts
