Question: Subject : System Analysis Must draw domain model class diagram, it must be about Bike Rental. Domain model class diagram about Bike Rental Can use
Subject : System Analysis
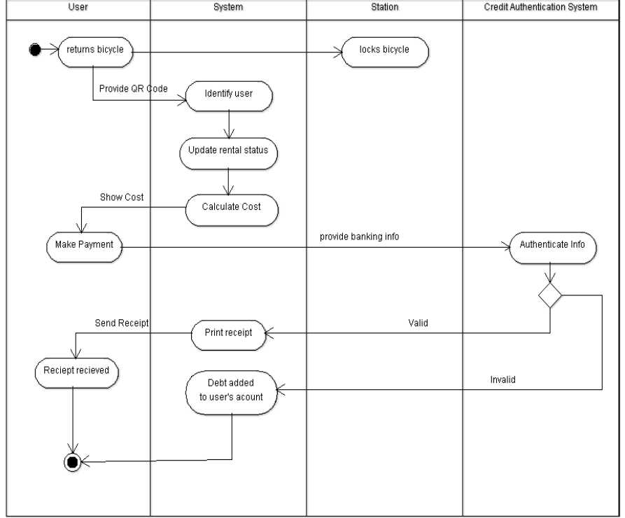
Must draw domain model class diagram, it must be about Bike Rental. Domain model class diagram about Bike Rental
- Can use lucidchart to draw domain model diagram
- Diagram about Bike rental



User System Station Credit Authentication System returns bicycle locks bicycle Provide QR Code Identify user Update rental status Show Cost Calculate Cost provide banking info Make Payment Authenticate Info Send Receipt Valid Print receipt Reciept recieved Debt added Invalid to user's acountUser System Station Log in Provide QR Code Scan QR Code phone app is user currently borrowing a bicycle or or in debt? Valid No Update rental status unlocks bicycle takes bicycleBike Rental Bike Rental Use Case diagram Bike Transfer Log Station > Select maintenance Rental period issues > to Supply Place Order Manage user customer data data Customer Administrator
Step by Step Solution
There are 3 Steps involved in it
Get step-by-step solutions from verified subject matter experts
