Question: Subject - training and development. CASE STUDY THE INCIDENT AND APOLOGY On a Saturday night in the fall of 2015, a woman was attending a

Subject - training and development. Subject - training and development. CASE STUDY
Subject - training and development. CASE STUDY
Subject - training and development. CASE STUDY
Subject - training and development. CASE STUDY
Subject - training and development. CASE STUDY
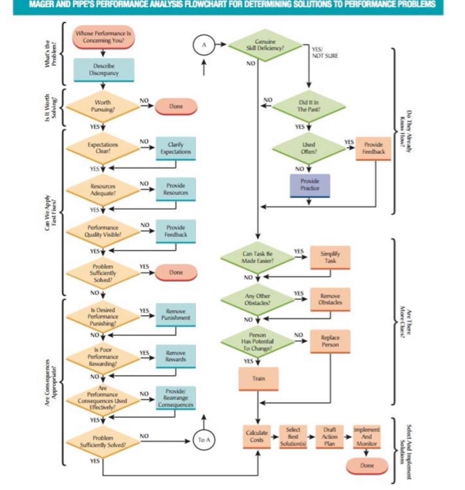
CASE STUDY THE INCIDENT AND APOLOGY On a Saturday night in the fall of 2015, a woman was attending a charity event at a golf and country club in Toronto along with her baby and partner. During the dinner her two-and-a-half-month old baby became hungry so she went into a secluded hallway in a discreet corner outside of the dining area where she sat in a chair to feed him. While seated in the chair feeding her baby, a male service manager approached her with a large tablecloth to shield her from view because of complaints from people who did not want to see her breastfeeding while they were eating. She was told that she was visible to patrons in a members-only dining area. Although she was seated in a chair in the corner of the hallway, she was told that she was still visible to patrons. The woman was then escorted to the basement to continue feeding her baby and told that she would be more comfortable there," a move that she felt was an attempt to accommodate people who are intolerant of something natural. I thought, why are people disgusted or upset by the sight of a child eating while they are eating? It didn't make any sense to me," said the mother. I took Jacob (her baby) off the breast and covered up and he led me downstairs to the basement, she said. "The way it was handled, I was slightly embarrassed because he made me feel like it was a shameful thing by sort of covering me up and saying people didn't want to see it." She did not say anything to the manager at the time because she was so surprised. I kind of went along with it, she said. And then I felt like, wait a minute, what just happened here? And why didn't I kind of stand up for myself at the time? She left shortly after and the charity's organizers said they would speak with the golf club. The woman's partner took a photo of her breastfeeding and posted it and a description of the incident on Facebook. People from all around the world sent mes sages of support and outrage over the incident. The post also prompted a backlash from parents and patrons of the club. By Sunday afternoon, the page was full of comments from people condemning the club's actions. The club's Facebook page also received dozens of one-star reviews After getting a flood of support, Isuddenly realized that a lot of women don't more and make you feel like you're doing something wrong breastfeeding," she said. "Personally, I feel why should I have to cover up when I'm breastfeeding The baby's head covers the breast anyway, this is a perfectly natural thing to do. It's The Ontario Human Rights Commission says that women have the right to breastfeed in a public area and not to be disturbed or asked to move to a more discreet location. The commission also states that such services including those offered by restaurants, cafes, stores, and at parks must be provided to breastfeeding women without discrimination. The following Monday, the president of the club's board of governors and the chief operating officer sent an apology to the woman and posted it publicly. The letter stated, Our staff member should have acted differently and not have asked you to move to another location at the club to continue feeding your baby. We deeply regret that this caused you to feel embarrassed." The letter also stated, "We recognize that you and other mothers who come to the [club] as members or guests are entitled to breastfeed their children without covering up and should not be asked to move from a location that is comfortable and convenient for them," and "We unreservedly apologize for the discomfort this caused you." The apology also indicated that the club plans to make sure its staff are aware of the province's human rights code as it applies to women breastfeeding and will provide sensitivity training to its staff to make them aware of the needs and rights of breastfeeding mothers. The women accepted the apology and said, "Well I'm very pleased. First of all because the apology was public and second of all it was going to come with sensitivity training for the staff." She said the club took the corrective measures she wanted, but she has a message for those who discriminate against breastfeeding mothers. "I say that this is a beautiful act. It's an act that sustains life. It's very important as a way of bonding between mother and child, and it's a human right." Sources: Dolski, M. (2016, October 18). Nursing mom gets an apology from golf club. Toronto Star, GTI, GT3; D'Amore, R. (2016, October 16). West-end golf club facing online backlash after breastfeeding mom says she was sent to basement. CTV Toronto, http://toronto.ctvnews.ca/west-end-golf-club-facing- online-backlash-after-breastfeeding ..., Westoll, N. (2016, October 17). Toronto golf club apologizes after mom was asked to breastfeed son in basement. Courtesy of Global News, https://globalnews. caews/3008151/toronto-golf-club-apologizes-after-mom-was-asked-to-breastfeed-son-in-basement/ club "very pleased" with apology, CBC News, http://www.cbc.caews/canada/toronto/breastfeeding- Ghebreslassie, M. (2016, October 17). Breastfeeding mom banished to basement of Toronto country country-club-1.3808294, Howells, L. (2016, October 17) Breastfeeding Toronto woman says she was escorted to country club basement. CBC News, www.cbc.caews/canada/toronto/breastfeeding country club-1.3807819. Reproduced by permission of CBC Licensing. Question- Describe mager and pipe, performance analysis and solutions. 5. Use the Mager and Pipe's flowchart in Figure 3.2 to determine some possible solutions to the problem. Do you think training is part of the solution? If so, who should be trained and what kind of training should they receive? Do you think that the club should provide all of its employees with sensitivity training? What other solutions might be necessary? MAGER AND PIPES PERFORMANCE ANALYSIS FLOWCHART FOR DETERMINING SOLUTIONS TO PERFORMANCE PROBLEMS Whose Performance is Concerning You! Genuine Skill Deficiency? NO YES What's the Problem? NOT SURE Describe Discrepancy No Is It Worth Solving! Done Did it in The Past? Worth Pursuing YES YES KH Do They Already NO YES Expectations Clear? Clarify Expectations Used Often? Provide Feedback YES NO Provide Practice NO Resources Adequate? Provide Resources Can We Apply Fast Fines? YES NO Performance Quality Visible! Provide Feedback YES YES Simplify Made Easier! YES Done Problem Sufficiently Solved? NO NO VES Any Other Obstades! Remove Obstades YES Remove Punishment Is Desired Performance Punishing NO NO Mereka Are There NO Replace Person Person Has Potential To Change! YES YES Remove Rewards Are Consequences Appropriate Is Poor Performance Rewarding NO Are Performance Consequences Used Effectively Train NO Provide Rearrange Consequences YES Select NO Problem Sufficiently Solved Calculate Costs Best Deal Action Plan Implement And Monitor Solution Solutions Sest And implement YES Done

Step by Step Solution

There are 3 Steps involved in it

1 Expert Approved Answer
Step: 1 Unlock blur-text-image
Question Has Been Solved by an Expert!

Get step-by-step solutions from verified subject matter experts

Step: 2 Unlock
Step: 3 Unlock

Students Have Also Explored These Related General Management Questions!