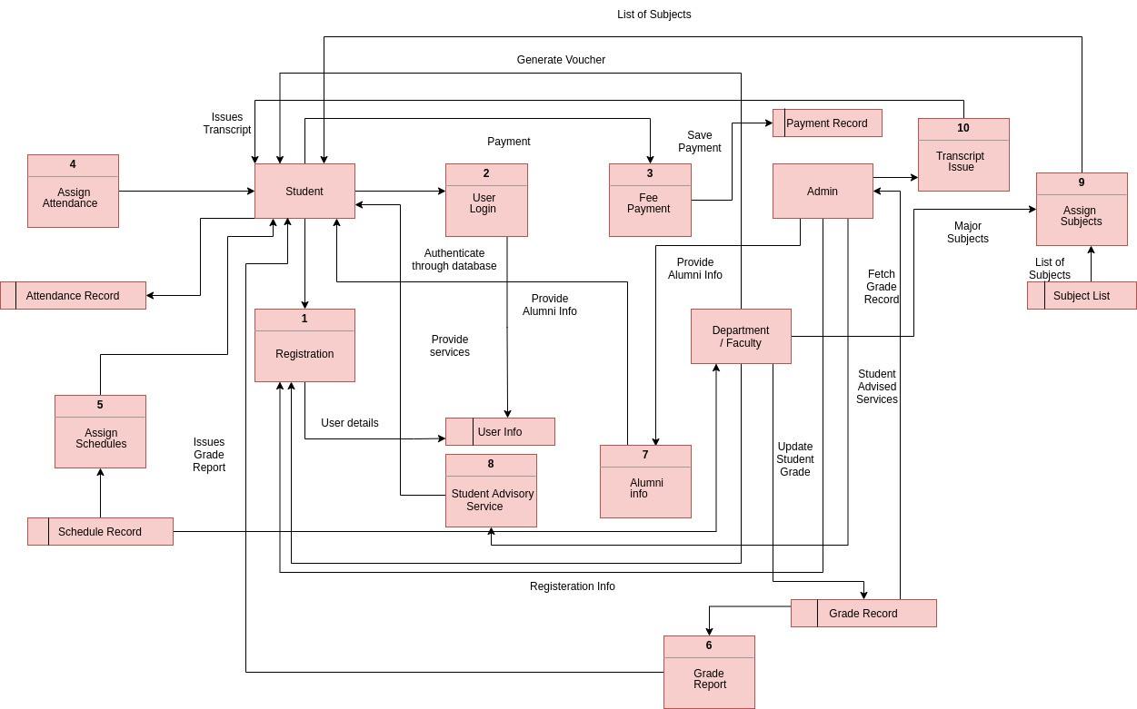
Question: System Analysis & Design: Q: Explain the following Data Flow Diagram Level 1 step by step in detail. List of Subjects
System Analysis & Design:
Q: Explain the following Data Flow Diagram Level 1 step by step in detail.

List of Subjects
Step by Step Solution
There are 3 Steps involved in it
Get step-by-step solutions from verified subject matter experts
