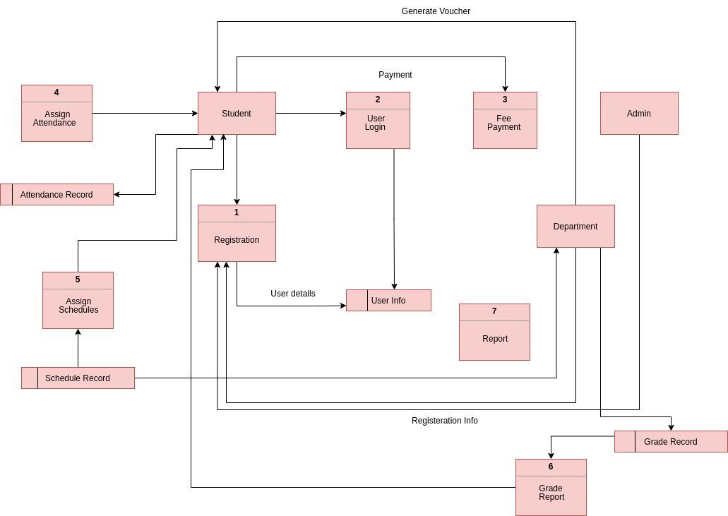
Question: System Analysis & Design: Q: Explain the following Data Flow Diagram Level 0 step by step by details. Generate Voucher
System Analysis & Design:
Q: Explain the following Data Flow Diagram Level 0 step by step by details.

Generate Voucher
Step by Step Solution
There are 3 Steps involved in it
Get step-by-step solutions from verified subject matter experts
