Question: UML Component diagram Based on this use case and class diagram, can you help me produce a Component diagram with interface methods. Use case: H&K,
UML Component diagram
Based on this use case and class diagram, can you help me produce a Component diagram with interface methods.
Use case:
"H&K, a global public relations firm headquartered in New York, has embedded a form of micro-payment called "Beenz" (class BeenzProgram) throughout the site, as an incentive to encourage employees (class Employee) to use the Extranet to find out information, contribute with case studies, bios and interact more with the portal.
Each "Been" is 0.001$ can be redeemed by employees for books, CDs, and even vacations (class Prize). For example, 110.000 Beenz could lead to an employee to win a weekend for two in a Caribbean villa.
Each Employee can join the "Beenz program" by creating an Account (class BeenzAccount).
Transactions (class Transaction) on Beenz accounts can involve various services provided by the Beenz Program and are performed per single account.
There are two kinds of transactions: Earning (class Earning) and Burning (class Burning), but for our specific use case, only the Burning transaction will be used."
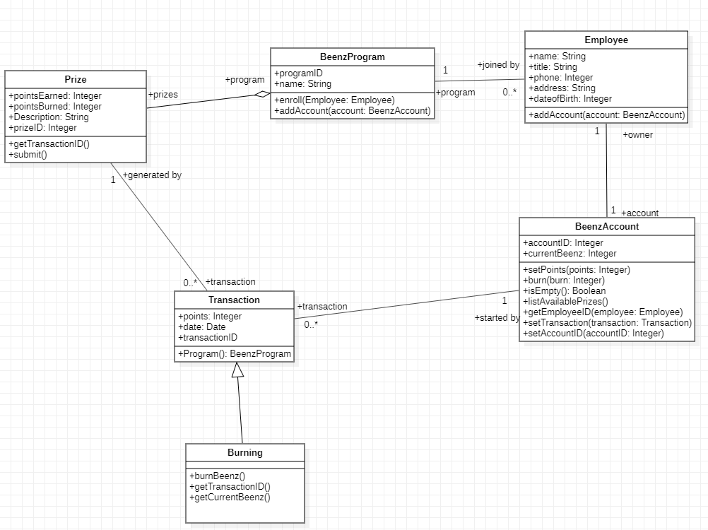
Class diagram:

Thanks
Prize Employee BeenzProgram +name: String 1 +joined by title: String +program name: String +programlD +phone: Integer +program 0.. +address: String +enroll(Employee: Employee) +dateofBirth: Integer +addAccount(account: BeenzAccount) +addAccount(account: BeenzAccount) 1 +owner +prizes +pointsEarned: Integer +pointsBurned: Integer +Description: String +prizelD: Integer +getTransactionIDO +submito +generated by 1 +account BeenzAccount +accountID: Integer +currentBeenz: Integer setPoints(points: Integer) +burn(burn: Integer) +isEmptyO: Boolean 1 +listAvailablePrizes +getEmployeeld(employee: Employee) +started by +setTransaction(transaction: Transaction) +setAccountID (accountID: Integer) 0.* +transaction Transaction +points: Integer +transaction 0.* +transactionID +Program(: BeenzProgram Burning +burnBeenzo +get TransactionIDO +getCurrentBeenz
Step by Step Solution
There are 3 Steps involved in it
Get step-by-step solutions from verified subject matter experts
