Question: UML diagram to Java implementation, can you help me with this exercise, I need to convert a UML Class diagram into a java program Use
UML diagram to Java implementation, can you help me with this exercise, I need to convert a UML Class diagram into a java program

Use case:
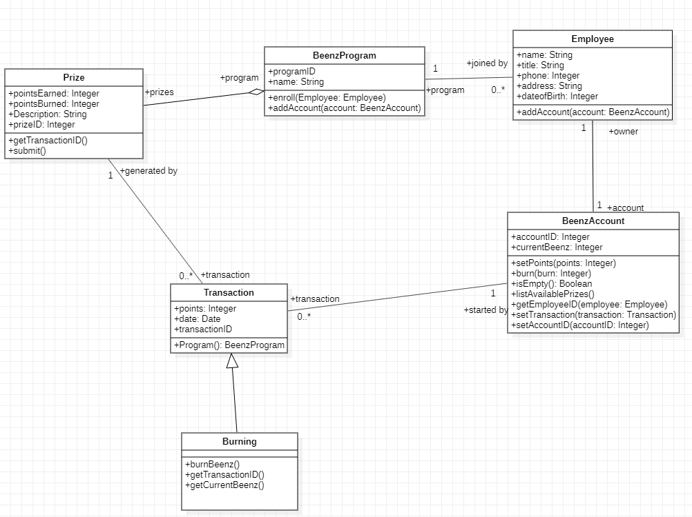
"H&K, a global public relations firm headquartered in New York, has embedded a form of micro-payment called "Beenz" (class BeenzProgram) throughout the site, as an incentive to encourage employees (class Employee) to use the Extranet to find out information, contribute with case studies, bios and interact more with the portal.
Each "Been" is 0.001$ can be redeemed by employees for books, CDs, and even vacations (class Prize). For example, 110.000 Beenz could lead to an employee to win a weekend for two in a Caribbean villa.
Each Employee can join the "Beenz program" by creating an Account (class BeenzAccount).
Transactions (class Transaction) on Beenz accounts can involve various services provided by the Beenz Program and are performed per single account.
There are two kinds of transactions: Earning (class Earning) and Burning (class Burning), but for our specific use case, only the Burning transaction will be used."
Class diagram:

if you need any other information please comment and I will add to the question, thanks
Tasks: Based on the specified use case, you are required to provide an implementation and associated testing for the outlined system. You may use any programming language of your choosing and may populate the system with appropriate data you have created for testing purposes. In addition you are required to produce a report detailing a critical analysis of the system and its development. This report should critique the system using software engineering best practices as considered throughout the module. Documentary evidence (including diagrams, source code, literature references etc.) should be provided as appropriate within your report. Prize Employee BeenzProgram +name: String 1 +joined by title: String +program name: String +programlD +phone: Integer +program 0.. +address: String +enroll(Employee: Employee) +dateofBirth: Integer +addAccount(account: BeenzAccount) +addAccount(account: BeenzAccount) 1 +owner +prizes +pointsEarned: Integer +pointsBurned: Integer +Description: String +prizelD: Integer +getTransactionIDO +submito +generated by 1 +account BeenzAccount +accountID: Integer +currentBeenz: Integer setPoints(points: Integer) +burn(burn: Integer) +isEmptyO: Boolean 1 +listAvailablePrizes +getEmployeeld(employee: Employee) +started by +setTransaction(transaction: Transaction) +setAccountID (accountID: Integer) 0.* +transaction Transaction +points: Integer +transaction 0.* +transactionID +Program(: BeenzProgram Burning +burnBeenzo +get TransactionIDO +getCurrentBeenz
Step by Step Solution
There are 3 Steps involved in it
Get step-by-step solutions from verified subject matter experts
