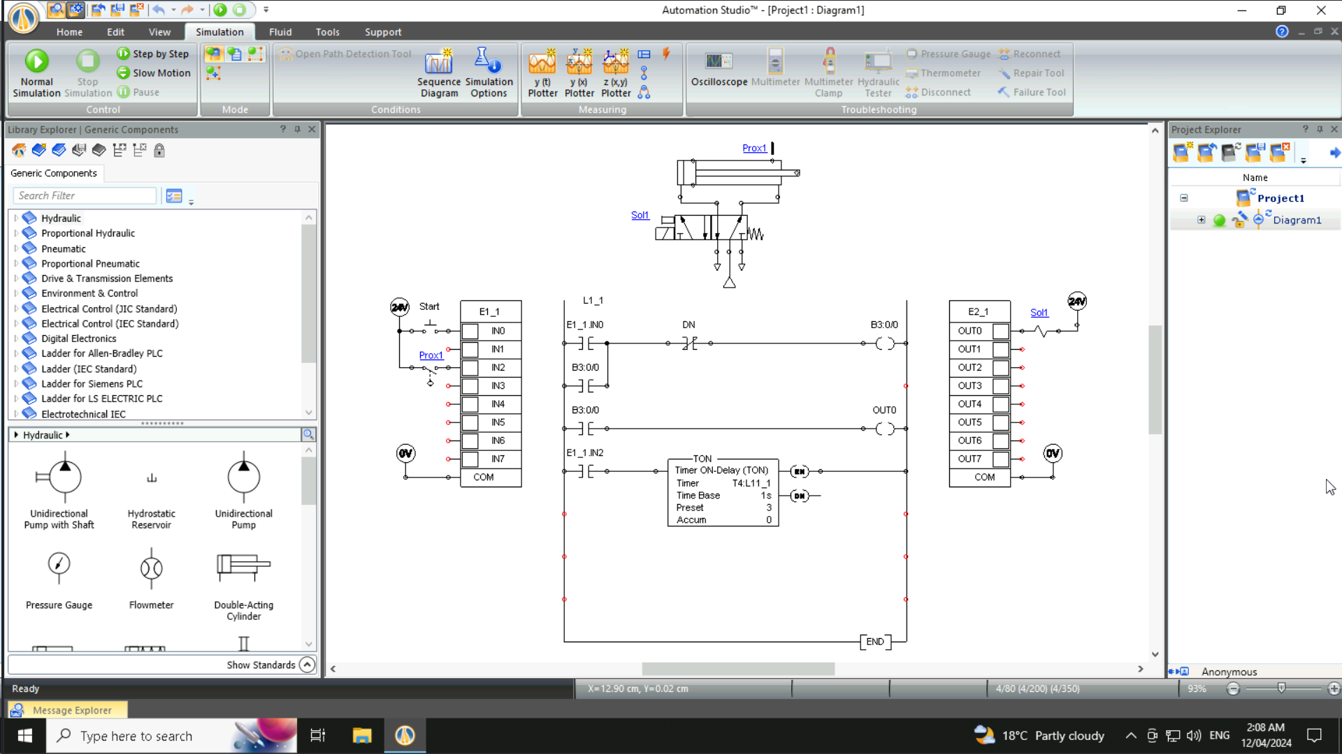
Question: USE AUTOMATION STUDIO SOFTWARE: Pls help, if i click start button i want it to have 5 seconds delay before the cylinder starts extracting. Please
USE AUTOMATION STUDIO SOFTWARE:
Pls help, if i click start button i want it to have seconds delay before the cylinder starts extracting. Please only answer if you truly know the answer since i only have questions left for chegg :(
Step by Step Solution
There are 3 Steps involved in it
1 Expert Approved Answer
Step: 1 Unlock
Question Has Been Solved by an Expert!
Get step-by-step solutions from verified subject matter experts
Step: 2 Unlock
Step: 3 Unlock
