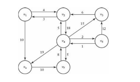
Question: Use the Print Shortest Path algorithm (Algorithm 3.5) to find the shortest path from vertex v7 vertex v3, in the graph of Exercise 5, using
Use the Print Shortest Path algorithm (Algorithm 3.5) to find the shortest path from vertex v7 vertex v3, in the graph of Exercise 5, using the matrix P found in that exercise. Show the actions step by step.

6 3 15 5 18 2 10 19 8 10
Step by Step Solution
There are 3 Steps involved in it
Get step-by-step solutions from verified subject matter experts
