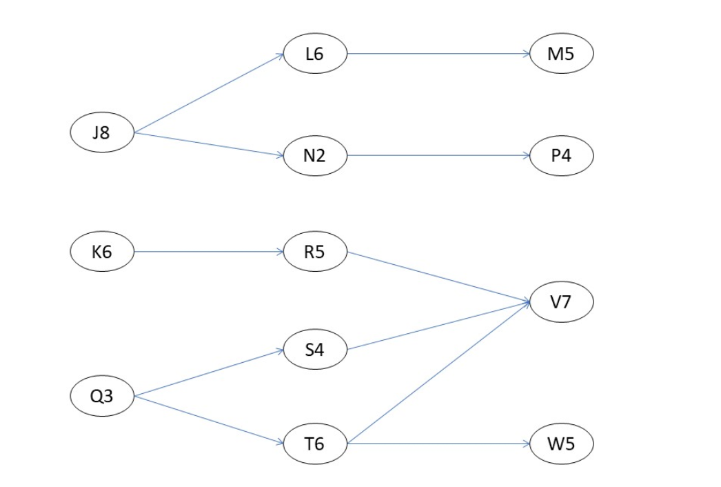
Question: Use this network diagram for question. What is the expected duration of the project? (enter a whole number) What is the critical path of this
Use this network diagram for question.

What is the expected duration of the project? (enter a whole number)
What is the critical path of this project? What is the late finish time for activity T? What is the slack time for activity S?
L6 M5 J8 N2 P4 K6 R5 V7 S4 Q3 T6 W5 L6 M5 J8 N2 P4 K6 R5 V7 S4 Q3 T6 W5Step by Step Solution
There are 3 Steps involved in it
Get step-by-step solutions from verified subject matter experts
