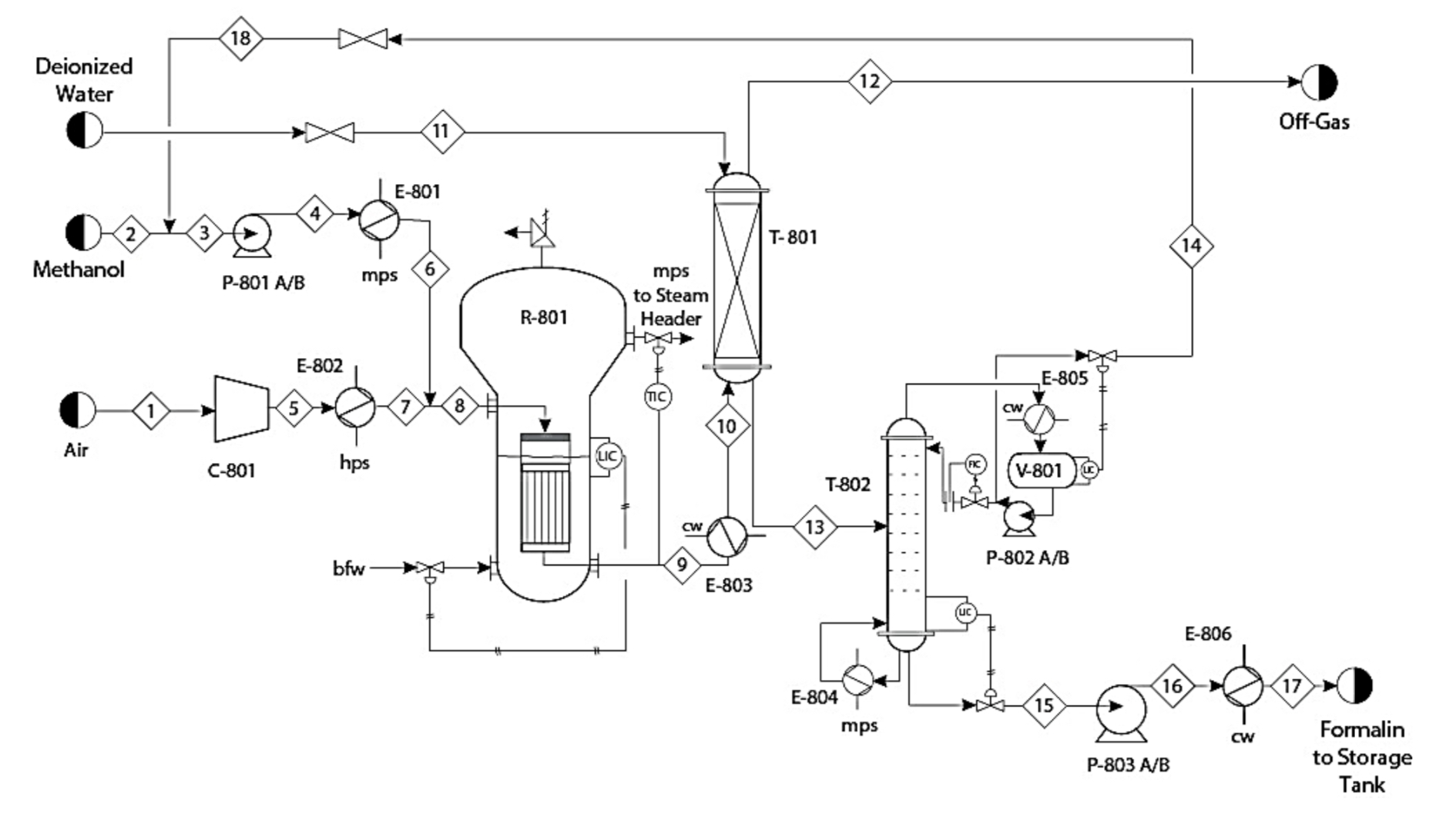
Question: Using the CapCOST program, for the process whose required data is given below estimate: Determine the bare module, total module, and grassroots cost the cost
Using the CapCOST program, for the process whose required data is given below estimate:
Determine the bare module, total module, and grassroots cost
the cost of operating labor COL
the cost of utilities CUL
the cost of manufacturing COMd
Step by Step Solution
There are 3 Steps involved in it
1 Expert Approved Answer
Step: 1 Unlock
Question Has Been Solved by an Expert!
Get step-by-step solutions from verified subject matter experts
Step: 2 Unlock
Step: 3 Unlock
