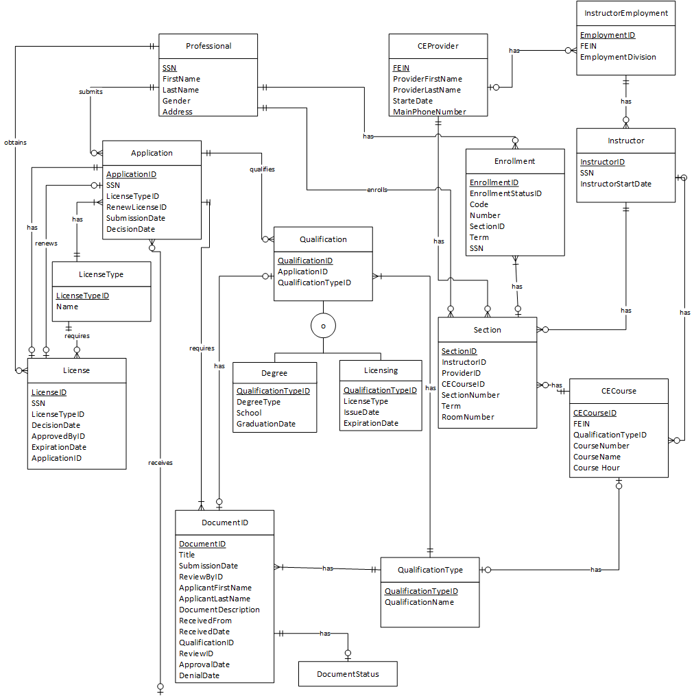
Question: Using the diagram, Please create a Snapshot Report with the statement below. 1. The license applications that have supporting documents which have been reviewed and
Using the diagram, Please create a Snapshot Report with the statement below.
1. The license applications that have supporting documents which have been reviewed and approved but are currently pending final approval.

Professional CE Provider Provider FirstName First Name Provider LastName Last Name submits Gende Starte Date Address Main Phone Number obtains Application Enrollment qualifies ApplicationID Enrollment ID SSN enrol Enrollment StatusID License ID Type Code Renew License ID Numbe Submission Date has Section ID has Decision Date Term Qualification has SSN QualificationID ApplicationID Type License Qua cation has License eID Name Section equines equines SectionID nstructorID has License ProviderID CECourselD cation has cation eID ua ua cense Section Number License Type Degree Type SSN Term School Issue Date License Type ID Room Number Graduation Date Expiration Date Decision Date Approved BylD Expiration Date ApplicationID Document ID Document ID Title Submission Date Qual cationType Review BylD ApplicantFirst Name cation eID ua ApplicantLast Name Qua cation Name Document Description Received From Rece Qua ReviewID ApprovalDate Document Status DenialDate has ployment oyment FEIN Employment Division has nstructo nstructorID SSN nstructorStartDate has CE Course Ecourse FEIN Qual cation TypeID Course Number Course Name Course Hour has
Step by Step Solution
There are 3 Steps involved in it
Get step-by-step solutions from verified subject matter experts
