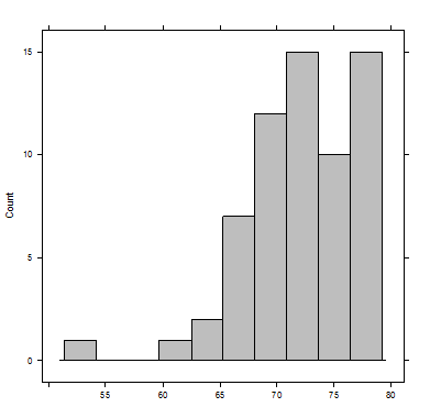
Question: What can you conclude based on the histogram below? 15 10 Count 5 55 60 65 70 75 80

What can you conclude based on the histogram below?

15 10 Count 5 55 60 65 70 75 80
Step by Step Solution
There are 3 Steps involved in it
1 Expert Approved Answer
Step: 1 Unlock
Question Has Been Solved by an Expert!
Get step-by-step solutions from verified subject matter experts
Step: 2 Unlock
Step: 3 Unlock
