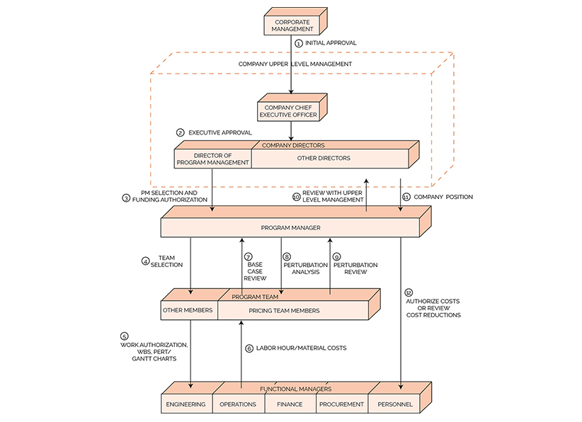
Question: With reference to above Figure, under what conditions could each of the following situations occur: Project manager and project office determine labor hours by pricing

With reference to above Figure, under what conditions could each of the following situations occur:
- Project manager and project office determine labor hours by pricing out the work breakdown structure without coordination with functional management.
- Upper-level management determines the price of a bid without forming a project office or consulting functional management.
- Perturbations on the base case are not performed.
- The chief executive officer selects the project manager without consulting his directors.
- Upper-level management does not wish to have a cost review meeting prior to submittal of a bid.
Step by Step Solution
There are 3 Steps involved in it
1 Expert Approved Answer
Step: 1 Unlock
Question Has Been Solved by an Expert!
Get step-by-step solutions from verified subject matter experts
Step: 2 Unlock
Step: 3 Unlock
