Question: Without searching on the internet,Create Use case diagram based on this workout apps flow chart Calculate users BMI Full body workout video Whole body- Seart

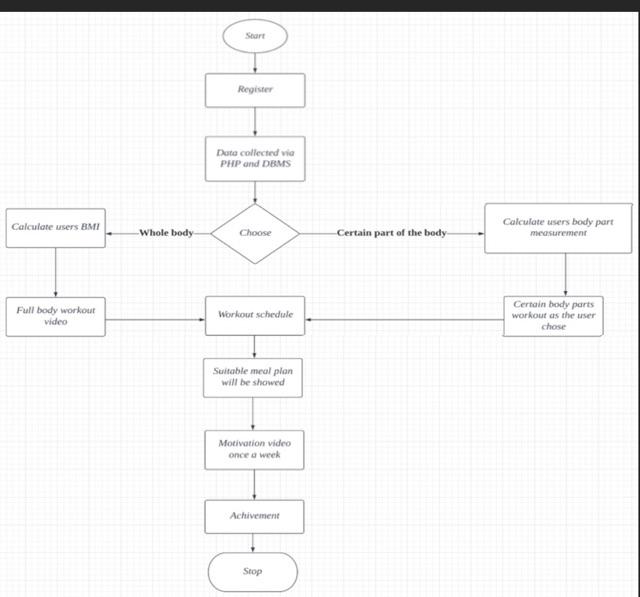
Without searching on the internet,Create Use case diagram based on this workout apps flow chartCalculate users BMI Full body workout video Whole body- Seart Register Data collected via PHP and DBMS Choose Workout schedule Suitable meal plan will be showed Motivation video 100 once a week Achivement Stop Certain part of the body Calculate users body part measurement Certain body parts workout as the user chose
Step by Step Solution
There are 3 Steps involved in it
1 Expert Approved Answer
Step: 1 Unlock
Question Has Been Solved by an Expert!
Get step-by-step solutions from verified subject matter experts
Step: 2 Unlock
Step: 3 Unlock
