Question: Write a program that accepts 20 numbers, and the program computes the highest and lowest number of all. Include- Source Code and Output Write a
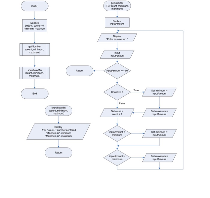
Write a program that accepts 20 numbers, and the program computes highest and lowest number of all. // main module Module main) /1 Local variables Declare Integer budget, count-0, minimum, maximum // Get numbers Call getNumber (count, minimum, maximum) /I display values Call showMaxMin (count, minimum, maximum) End Module // The getNumber mount module gets a series of numberS // and updates minimum and maximum amounts for each entry Module getNumber (Integer Ref count, Ref minimum, Ref maximum) Declare Integer inputAmount Do Display "Enter an amount: Input inputAmount If count0 then Set minimum inputAmount set maximum = inputAmount End If Set count count 1 If inputAmount
Step by Step Solution
There are 3 Steps involved in it
Get step-by-step solutions from verified subject matter experts
