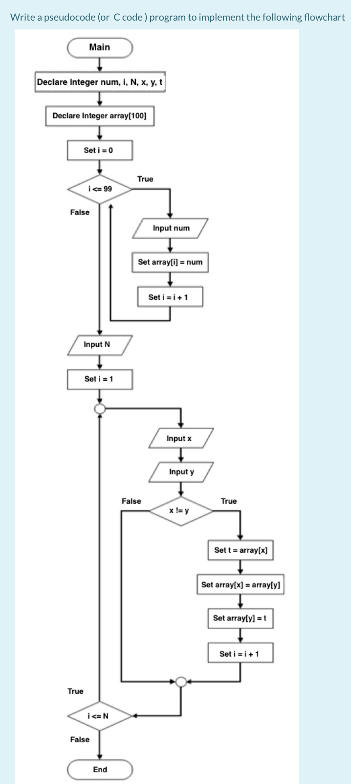
Question: Write a pseudocode (or C code) program to implement the following flowchart Main Declare Integer num, i, N, x, y, t Declare Integer array[100] Set

Write a pseudocode (or C code) program to implement the following flowchart Main Declare Integer num, i, N, x, y, t Declare Integer array[100] Set i = 0 True i
Step by Step Solution
There are 3 Steps involved in it
Get step-by-step solutions from verified subject matter experts
