Question: Write the specifications for your database (Structured English). You need to write out the specifications only for one entity. Write out ALL the cardinalities and

Write the specifications for your database (Structured English). You need to write out the specifications only for one entity. Write out ALL the cardinalities and participation ratios. And, explain all the disjoints, overlaps and unions do the write up as per the Generalizations and Specializations handout
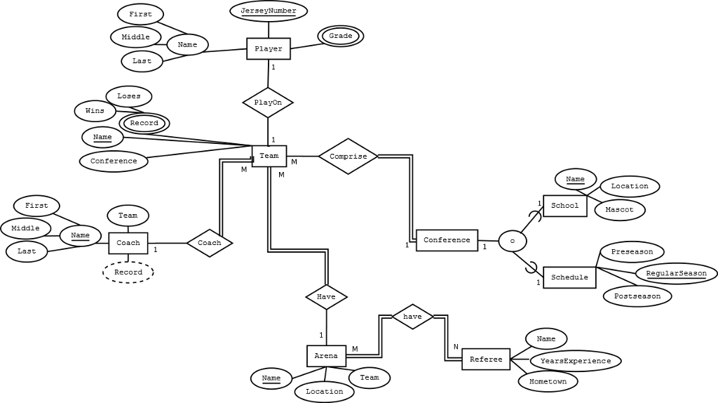
First First Middle Last Losee Wins Record Name Conference Team Record Name Jersey Number Player Playon Team Name Grade Comprise Have Arena. Team Location School Mascot Conference Preseason. Regular season Schedule Postseason have Name Referee YearsExperience Hometown
Step by Step Solution
There are 3 Steps involved in it
Get step-by-step solutions from verified subject matter experts
