Question: You are creating a BPMN MODEL USING BIZAGI! Extend the billing process model in Exercise 4.5 (page 125) as follows. Any time after the first
You are creating a BPMN MODEL USING BIZAGI!
Extend the billing process model in Exercise 4.5 (page 125) as follows.
Any time after the first transaction has failed, the customer may pay the invoice directly to the ISP. If so, the billing process is interrupted and the payment is registered. This direct payment must also cover the late fees based on the number of days passed since Day 7 (the last day to avoid incurring late fees). If the direct payment does not include late fees, the ISP sends a notification to the customer that the fees will be charged in the next invoice, before concluding the process.
here is exercise exercise 4.5
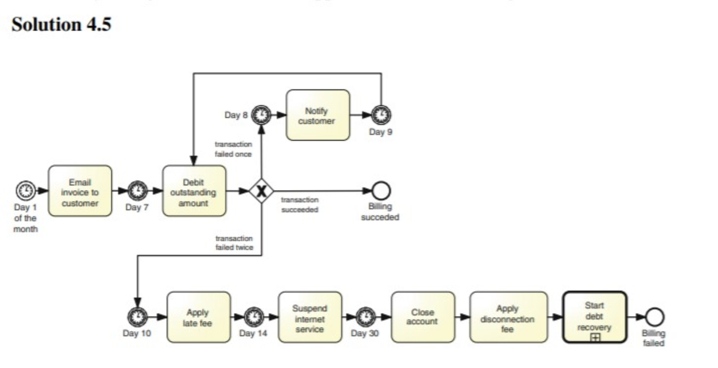
Model the billing process of an Internet Service Provider (ISP). The ISP sends an invoice by email to the customer on the first working day of each month (Day 1). On Day 7, the customer has the full outstanding amount automatically debited from its bank account. If an automatic transaction fails for any reason, the customer is notified on Day 8. On Day 9, the transaction that failed on Day 7 is re-attempted. If it fails again, on Day 10 a late fee is charged to the customers bank account. At this stage, the automatic payment is no longer attempted. On Day 14, the Internet service is suspended until payment is received. If the payment is still outstanding on Day 30, the account is closed and a disconnection fee is applied. A debt-recovery procedure is then started.

Includes all relevant BPMN elements that we've covered so far in class. Include interrupting events where applicable.
Hint: this process can be modeled within a single pool
Solution 4.5 Day 8 Notify customer Day 9 transaction failed once Email invoice to customer Debit outstanding amount Day 7 transaction Succeeded Day 1 of the month Biling succeded transaction failed twice Start Apply late fee Suspend internet service Close account Apply disconnection fee debt recovery Day 10 Day 14 Day 30 Bling failed Solution 4.5 Day 8 Notify customer Day 9 transaction failed once Email invoice to customer Debit outstanding amount Day 7 transaction Succeeded Day 1 of the month Biling succeded transaction failed twice Start Apply late fee Suspend internet service Close account Apply disconnection fee debt recovery Day 10 Day 14 Day 30 Bling failed
Step by Step Solution
There are 3 Steps involved in it
Get step-by-step solutions from verified subject matter experts
