Question: You may need to use the appropriate technology to answer this question. A project consists of five activities as shown in the following table. m



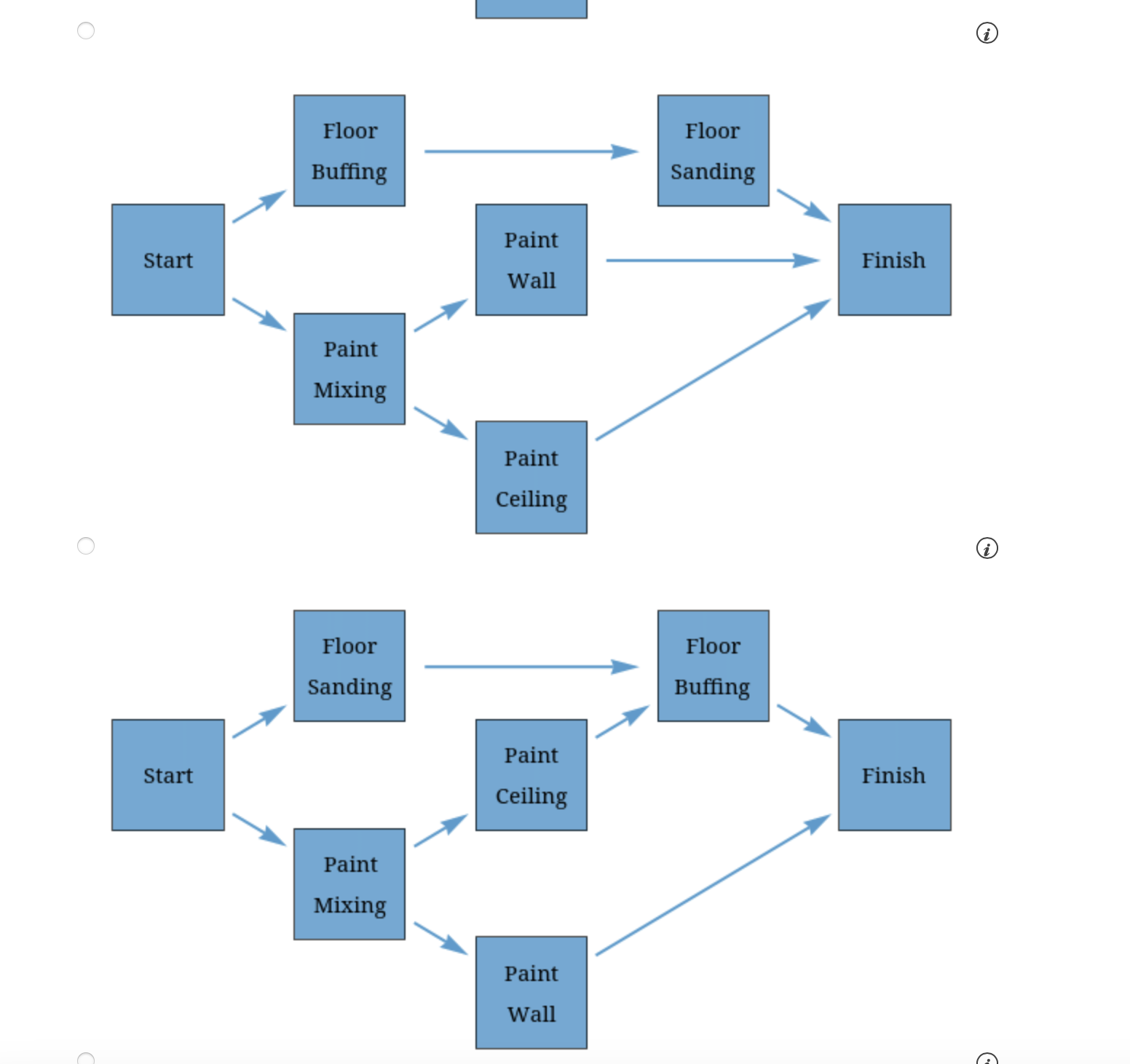
You may need to use the appropriate technology to answer this question. A project consists of five activities as shown in the following table. m Optimistic Time (hr) | Most Probable Time (hr) | Pessimistic Time (hr) 6 Floor buffing Paint mixing Wall pamtmg Ceiling painting Naturally, the paint mixing precedes the painting activities. Also, both ceiling painting and floor sanding must be done prior to floor buffing. (a) Construct the PERT/CPM network for this problem. O Floor Floor Buffing Sanding Paint Finish Start Wall Paint Mixing Paint Ceiling O Floor Floor Sanding Buffing Paint Start Finish Ceiling Paint Mixing Paint Wall@ = P N @ (b) What is the expected completion time (in hours) of this project? hr (c) What is the probability that the project can be completed within fourteen hours? (Round your answer to four decimal places.)
Step by Step Solution
There are 3 Steps involved in it
Get step-by-step solutions from verified subject matter experts
