Question: 1 . Draw the A s - I s process for John using a swimlane process chart. A swimlane diagram will help visualize the process.
Draw the process for John using a swimlane process chart.
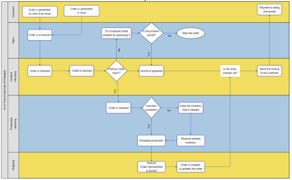
A swimlane diagram will help visualize the process. Here is an overview of the process steps that might be involved based on typical business operations:
Order Received
Customer places an order.
Sales Department receives the order.
Order Processing
Sales Department reviews the order.
Credit Department performs a credit check.
Sales Department confirms the order.
Production
Production Department schedules production.
Production Department manufactures the product.
Quality Assurance
QA Department inspects the product.
Shipping
Logistics Department packages the product.
Logistics Department ships the product to the customer.
Department sends the invoice to the customer.
I uploaded an example
Step by Step Solution
There are 3 Steps involved in it
1 Expert Approved Answer
Step: 1 Unlock
Question Has Been Solved by an Expert!
Get step-by-step solutions from verified subject matter experts
Step: 2 Unlock
Step: 3 Unlock
