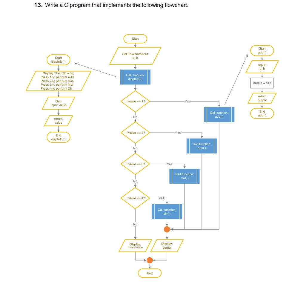
Question: 13. Write a C program that implements the following flowchart Start Start add) Get Tow Numbers: a, b Start displnfo() Input: a, b Display The

13. Write a C program that implements the following flowchart Start Start add) Get Tow Numbers: a, b Start displnfo() Input: a, b Display The following: Press 1 to perform Add Press 2 to perform Sub Press 3 to perform Mul Press 4 to perform Div Call function: displnfo() output a+b return output Get: input value If value1? Yes End Call function add() No add() retum value If value 2? Yes End displnfo() Call function: sub() No If value3? Yes Call function: mul) If value4? Yes Call function: div() No Display: Inval id Value Display output End
Step by Step Solution
There are 3 Steps involved in it
Get step-by-step solutions from verified subject matter experts
