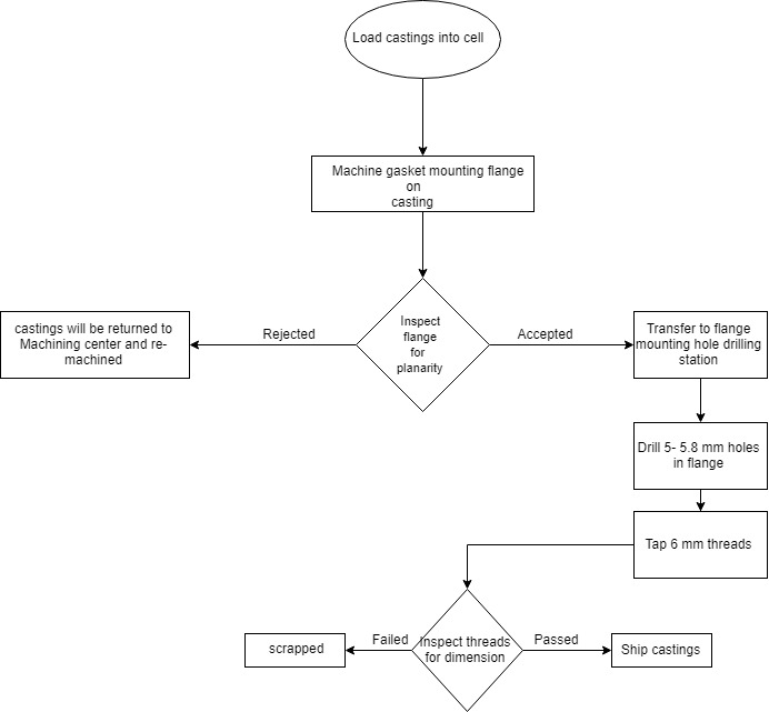
Question: 5. Develop Witness simulation model from the flowchart in the previous problem (See Pictuer). Assume normal distributions. Activity Cycle Time Cycle Time Standard Deviation Labor
5. Develop Witness simulation model from the flowchart in the previous problem (See Pictuer). Assume normal distributions.
| Activity | Cycle Time | Cycle Time Standard Deviation | Labor |
| Load casting | Batch of 3 every 5 minutes |
|
|
| Machine flange | 17.53 | 2.3 | 1 |
| Inspect | 4.75 | 0.67 | 1 |
| Transfer | Speed=1, capacity=3 |
|
|
| Drill 5 holes | 12 | 2.6 |
|
| Tap threads for 5 holes | 17 | 3.8 |
|
| Inspect threads | 16 | 2.3 |
|
| Ship castings |
|
|
|

What is the hourly capacity for the cell?
What is the bottleneck process?
How would you balance the flow?
Load castings into cell Machine gasket mounting flange on casing_ castings will be returned to Machining center and re- machined Inspect flange for planarity Transfer to flange mounting hole drilling station Accepted Drill 5-5.8 mm holes in flange Tap 6 mm threads scrapped Failed spect threads Passed for dimension Load castings into cell Machine gasket mounting flange on casing_ castings will be returned to Machining center and re- machined Inspect flange for planarity Transfer to flange mounting hole drilling station Accepted Drill 5-5.8 mm holes in flange Tap 6 mm threads scrapped Failed spect threads Passed for dimension
Step by Step Solution
There are 3 Steps involved in it
Get step-by-step solutions from verified subject matter experts
