Question: Article is in order below. Article questions are at the end (last picture). I need all of the questions at the bottom and that last













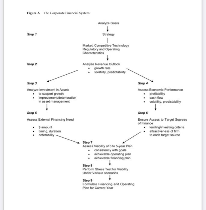
Assessing a Company's Future Financial Health Assessing the long-term financial health of a company is an important task for management as it formulates goals and strategies and for outsiders as they consider the extension of credit, long-term supplier agreements, or an investment in a company's equity. History abounds with examples of companies that embarked on overly ambitious programs and subsequently discovered that their portfolios of programs could not be financed on acceptable terms. The outcome was frequently the abandonment of programs mid-stream at considerable financial, organizational, and human cost. It is the responsibility of management to anticipate a future imbalance in the corporate financial system before its severity is reflected in the financials, and to consider corrective action before both time and money are exhausted. The avoidance of bankruptcy is an insufficient standard. Management must ensure the continuity of the flow of funds to all of its strategically important programs, even in periods of adversity Figure A provides a conceptualization of the corporate financial system, with a suggested step-by- step process to assess whether it will remain in balance over the ensuing 3 to 5 years. The remainder of this note discusses each of the steps in the process and then provides an exercise on the various financial measures that are useful as part of the analysis. The final section of the note demonstrates the relationship between a firm's strategy and operating characteristics and its financial characteristics Figure A The Corporate Financial System Analyze Goals Step 1 Strategy Market. Competitive Technology Regulatory and Operating Characteristics Step 2 Analyze Revenue Outlook growth rate volatility, predictability Step 3 Analyze Investment in Assets to support growth improvement/deterioration in asset management Step 4 Assess Economic Performance profitability cash flow volatility, predictability Step 5 Assess External Financing Need S amount timing, duration deferability Step 6 Ensure Access to Target Sources of Finance lending/investing criteria attractiveness of firm to each target source Step 7 Assess Viability of 3 to 5-year Plan consistency with goals achievable operating plan achievable financing plan Step 8 Perform Stress Test for Viability Under Various scenarios Step 9 Formulate Financing and Operating Plan for Current Year Steps 1, 2: Analyze Fundamentals The corporate financial system is driven by a firm's goals, business unit choices and strategies, market conditions, and operating characteristics. The firm's strategy and sales growth in each of its business units will determine the investment in assets needed to support these strategies, and the effectiveness of the strategies, combined with the response of competitors and regulators, will strongly influence the firm's competitive and profit performance, its need for external finance, and access to debt and equity markets. Clearly, many of these questions require information beyond that contained in a company's published financial reports. Step 3: Analyze Investments to Support the Business Unit(s) Strategy(ies) The business unit strategies inevitably require investments in accounts receivable, inventories, plant & equipment, and possibly, acquisitions. Step 3 of the process is an attempt to estimate the amount that will be tied up in each of the asset types by virtue of sales growth and the improvement/deterioration in asset management. An analyst can make a rough estimate by studying the past pattern of the collection period, the days of inventory, and plant & equipment as a percentage of cost of goods sold, and then applying a reasonable value for each category to the sales forecast or the forecast of cost of goods sold. Extrapolation of past performance assumes, of course, that the future underlying market competitive, and regulatory "conditions will be unchanged from those that influenced the historical performance. Step 4: Assess Future Profitability and Competitive Performance Strong sustained profitability is an important determinant of (1) a firm's access to debt and/or equity finance on acceptable terms, (2) its ability to self-finance growth through the retention of earnings (3) its capacity to place major bets on risky new technologies, markets, and/or products, and (4) the valuation of the company A reasonable starting point for assessing firm's future profitability is to analyze its past pattern of profitability 1. What has been the average level, trend, and volatility of profitability? 2. Is the level of profitability sustainable, given the outlook for the market and for competitive and regulatory pressures? 3. Is the current level of profitability at the expense of future growth and/or profitability? 4. Has management initiated major profit improvement programs? Are they unique to the firm or are they industrywide and may be reflected in lower prices rather than higher profitability? 5. Are there any "hidden" problems, such as suspiciously high levels or buildups of accounts receivable or inventory relative to sales, or a series of unusual transactions and/or accounting changes? Step 5: Assess Future External Financing Needs Whether a company has a future external financing need depends on (1) its future sales growth; (2) the length of its cash cycle, and (3) the future level of profitability and profit retention Rapid sales growth by a company with a long cash cycle (a long collection period + high inventories + high plant & equipment relative to sales) and low profitability/low profit retention is a recipe for an ever- a increasing appetite for external finance, raised in the form of loans, debt issues, and/or sales of shares. Why? Because the rapid sales growth results in rapid growth of an already large level of total assets. The increase in total assets is offset partially by an increase in accounts payable and accrued expenses, and by a small increase in owners' equity. However, the financing gap is substantial. For example, the company portrayed in Table A requires $126 million of additional external finance by the end of year 2010 to finance the increase in total assets required to support 25% per year sales growth in a business that is fairly asset intensive Table A Company Financials Assuming a 25% Increase in Sales (Sin millions) 2009 2010 Assets Cash 125% $ 15 Accounts receivable 240 125% 300 Inventories 125% Plant & equipment 400 1 25% Total 5852 $1,065 Liabilities and Equity Accounts payable $100 1 25% $ 125 Accrued expenses t 25% Long-term debt Unchanged Owners' equity 400 footnote Total 5852 $ 939 External financing need 126 Total $852 $1,065 $ 12 200 250 500 80 272 100 272 It is amamed) that the firm earns $60 million (a 15% return on beginning of year equity) and pays out 518 million as a cash dividend; and 2) that there is no required debt repayment in 2010 If, however, the company reduced its sales growth to 5% (and total assets, accounts payable and accrued expenses increased accordingly by 5%), the need for additional external finance would drop from $126 million to $0. High sales growth does not always result in a need for additional external finance. For example, a food retailer that extends no credit to customers, has only eight days of inventory, and does not own its warehouses and stores, can experience rapid sales growth and not have a need for additional external finance provided it is reasonably profitable. Because it has so few assets, the increase in total assets is largely offset by a corresponding spontaneous increase in accounts payable and accrued expenses. Step 6: Ensure Access to Target Sources of External Finance Having estimated the company's future financing needs, management must identify the target sources (eg, banks, insurance companies, public debt markets, public equity market) and establish financial policies that will ensure access to financing on acceptable terms. Consider the following questions: 1. How sound is the firm's financial structure, given its level of profitability and cash flow, its level of business risk, and its future need for finance? 2. How will the firm service its debt? To what extent is it counting on refinancing with a debtor equity issue? 3. Does the firm have assured access on acceptable terms to the equity markets? How many shares could be sold and at what price in "good times"? In a period of adversity? 4. What criteria are used by each of the firm's target sources of finance to determine whether finance will be provided and, if so, on what terma? The evaluation of a firm's financial structure can vary substantially depending on the perspective of the lender/investor. A bank may consider a seasonal credit a very safe bet. Considerable shrinkage can occur in the conversion of inventory into sales and collections without preventing repayment of the loan. In contrast, an investor in the firm's 20-year bonds is counting on its sustained health and profitability over a 20-year period Step 7: Assess Viability of the 3- to 5-Year Plan Consider the following questions: 1. Is the operating plan on which the financial forecasts are based achievable? 2. Will the company achieve its strategic competitive and financial goals? 3. Will the resources required by the plan be available? 4. How will the firm's competitive, organizational, and financial health at the end of the 3 to 5 years compare with its condition at the outset? Step 8: Perform Stress Test under Scenarios of Adversity Financing plans typically work well if the assumptions on which they are based tum out to be accurate. However, this is an insufficient test in situations marked by volatile and unpredictable conditions. The test of the soundness of a 3- to 5-year plan is whether the continuity of the flow of funds to all strategically important programs can be maintained under various scenarios of adversity for the firm and/or the capital markets - or at least be maintained as well as one's competitors can maintain the funding of their programs. Step 9: Formulate Current Financing Plan How should the firm meet its financing needs in the current year? How should it balance the benefits of future financing flexibility (by selling equity now) with the temptation to delay the sale of equity by financing with debt now, in hopes of realizing a higher price in the future? The next section of this note discusses the financial measures that can be useful in understanding the past performance of a company. Extrapolation of the firm's past performance, if done thought fully, can provide valuable insights into the future health and balance of the corporate financial system. Historical analysis can also identify possible opportunities for improved asset management or margin improvement, and can provide an important, albeit incomplete, basis for evaluating the attractiveness of a business and/or the effectiveness of a management team. Financial Ratios and Financial Analysis The three primary sources of financial data for a business are its income statement, the balance sheet, and statement of cash flows. The income statement summarizes revenues and expenses over a period of time. The balance sheet shows what a company owns (its assets), what it owes fits liabilities), and what has been invested by the owners (owners' equity) at a specific point in time. The statement of cash flow categorizes all cash transactions during a specific period in terms of cash flows generated or used for operating activities, investing activities, and financing activities. The focus of this section is on performance measures based on the income statements and balance sheets of SciTronics-a medical device company. The measures can be grouped by type: (1) profitability measures, (2) activity (asset management) measures, and (3) leverage and liquidity measures. Please refer to the financial statements of SciTronics as shown in Exhibits 1 and 2. As you work through the questions in this section, please also consider three broad questions 1. What is your assessment of the performance of SciTronics during the 2005-2008 period? 2. Has its financial strength and its access to external sources of finance improved or weakened? 3. What are the 2-3 most important questions you would ask management as the result of your analysis? Sales Growth Sales growth is an important driver of the need to invest in various types of assets and of the company's value. Sales growth also provides some indication of the effectiveness of a firm's strategy and product development activities, and of customer acceptance of a firm's products and services, Use the following questions to guide your analysis. 1. During the four-year period ended December 31, 2005, SciTronics sales grew at a compound rate. There were no acquisition or divestitures. Profitability Ratio: How Profitable is the Company? Profitability is a necessity over the long-run. It strongly influences (1) the company's access to debt; (2) the valuation of the company's common stock; (3) the willingness of management to issue stock; and (4) the capacity to self-finance. One measure of a company's profitability is its return on sales, measured by dividing net income by net sales. 1. SciTronics profit as a percentage of sales in 2008 was 2. This represented an increase/decrease from _% in 2005 Management and investors often are more interested in the return eamed on the funds invested than in the level of profits as a percentage of sales. Companies operating in businesses requiring very little investment in assets often have low profit margins but earn very attractive returns on invested funds. Conversely, there are numerous examples of companies in very capital-intensive businesses that earn miserably low returns on invested funds, despite seemingly attractive profit margins. Therefore, it is useful to examine the retum earned on the funds provided by the shareholders and by the "investors" in the company's interest-bearing debt. To increase the comparability across companies, it is useful to use EBIAT (earnings before interest but after taxes) as the measure of return The use of EBIAT as the measure of return also allows the analyst to compare the return on invested capital (calculated before the deduction of interest expense) with the company's estimated cost of capital to determine the long-term adequacy of the company's profitability. EBIAT is calculated by multiplying EBIT (earnings before interest and taxes) times (1 - the average tax rate). EBIT x (1 - tax rate) Owners equity plus interest bearing debt 3. SciTronics had a total of _ of capital at year-end 2008 and earned, before interest but after taxes (EBIAT), $_ in 2008. Its return on capital was in 2008, which represented an increase/decrease from the_earned in 2005. From the viewpoint of the shareholders, an equally important figure is the company's return on equity. Return on equity is calculated by dividing profit after tax by the owners' equity. Profit after taxes Owners'equity Return on equity Return on equity indicates how profitably the company is utilizing shareholders' funds. 4. SciTronics had of owners' equity and earned _ after taxes in 2008. Its return on equity was _%, which represented an improvement/deterioration from the % earned in 2005 Activity Ratios: How Well Does the Company Employs Its Assets? The second basic type of financial ratio is the activity ratio. Activity ratios indicate how well a company employs its assets. Ineffective utilization of assets results in the need for more finance, unnecessary interest costs, and a correspondingly lower return on capital employed. Furthermore, low activity ratios or deterioration in activity ratios may indicate uncollectible accounts receivable or obsolete inventory or equipment. Total asset turnover measures the company's effectiveness in utilizing its total assets and is calculated by dividing total assets into sales. Net sales Total assets 1. Total asset turnover for SciTronics in 2008 can be calculated by dividings into The turnover improved/deteriorated from times in 2005 to times in 2008. It is useful to examine the turnover ratios for each type of asset, since the use of total assets may hide important problems in one of the specific asset categories. One important category is accounts receivables. The average collection period measures the number of days the company must wait, on average, between the time of a sale and when it is paid. The average collection period is calculated in two steps. First, divide annual credit sales by 365 days to determine the average sales per day: Net credit sales 365 days 7 Then, divide the accounts receivable by the average credit sales per day to determine the number of days of sales that are still unpaid: Accounts receivable Credit sales per day 2. SciTronics had invested in accounts receivables at year-end 2008. Its average sales per day were $_during 2008 and its average collection period was _days. This represented an improvement/deterioration from the average collection period of days in 2005 A third activity ratio is the inventory turnover ratio, which indicates the effectiveness with which the company is employing inventory. Since inventory is recorded on the balance sheet at cost (not at its sales value), it is advisable to use cost of goods sold as the measure of activity. The inventory turnover figure is calculated by dividing cost of goods sold by inventory: Cost of goods sold Inventory 3. SciTronics apparently needed s of inventory at year-end 2008 to support its operations during 2008. Its activity during 2008 as measured by the cost of goods sold was It therefore had an inventory turnover of times. This represented an improvement/deterioration from times in 2005 An alternative measure of inventory management is days of inventory, which can be calculated by dividing the cost of goods sold by 365 days to determine the average cost of goods sold per day. Days of inventory is calculated by dividing the total inventory by the cost of goods sold per day. A fourth and final activity ratio is the fixed asset turnover ratio, which measures the effectiveness of the company in utilizing its plant & equipment: Net sales Net fixed assets 4. SciTronics had net fixed assets of S_ and sales of in 2005. Its fixed asset tumover ratio in 2008 was times, an improvement/deterioration from times in 2005 Leverage Ratios: How Soundly Is the Company Financed? The leverage ratio is the third basic type of financial ratio. There are a number of balance sheet measures of financial leverage. The various leverage ratios measure the relationship of funds supplied by creditors to the funds supplied by owners. The use of borrowed funds by reasonably profitable companies will improve the return on equity. However, it increases the riskiness of the business and the riskiness of the returns to the stockholders, and can result in financial distress if used in excessive amounts. The ratio of total assets divided by owners' equity is an indirect measure of leverage. A ratio, for example, of $6 of assets for each S1 of owner's equity indicates that $6 of assets is financed by Si of owners' equity and $5 of liabilities. 1. SeiTronics' ratio of total assets divided by owners equity increased/decreased from at year-end 2005 to _at year-end 2008 The same "story" of increasing financial leverage is told by dividing total liabilities by total assets. 2 At year-end 2008, SciTronics' total liabilities were __ofits total assets, which compares with___% in 2005. Lenders-especially long-term lenders-want reasonable assurance that the company will be able to repay the loan in the future. They are concemed with the relationship between a company's debt and its total economic value. This ratio is called the total debt ratio at market Total liabilities Total liabilities + market value of the equity The market value of the equity is calculated by multiplying the number of shares of common stock outstanding times the market price per share. 3. The market value of SciTronics' equity was $175,000,000 at December 31, 2008. The total debt ratio at market was A fourth ratio that relates the level of debt to economic value and performance is the times interest cared ratio. This ratio relates earnings before interest and taxes -a measure of profitability and of long-term viability - to the interest expense-a measure of the level of debt. Earnings before interest and taxes Interest expense 4. SciTronics' earnings before interest and taxes (operating income) were s 2008 and its interest charges were $_ Its times interest earned was times. This represented an improvement/deterioration from the 2005 level of times. A fifth and final leverage ratio is the number of days of payables. This ratio measures the average number of days that the company is taking to pay its suppliers of raw materials and components. It is calculated by dividing annual purchases by 365 days to determine average purchases per day Annual purchases 365 days Accounts payable are then divided by average purchases per day: Accounts payable Average purchases per day to determine the number of days of purchases that are still unpaid. It is often difficult to determine the purchases of a firm. Instead, the income statement shows the cost of goods sold, a figure that includes not only raw materials but also labor and overhead. Thus, one can often gain only a rough idea as to whether a firm is becoming more or less dependent on its suppliers for finance. This can be done by tracking the pattern over time of accounts payable as a percent of cost of goods sold. to an Accounts payable Cost of goods sold 5. SciTronics owed its suppliers $___ at year-end 2008. This represented cost of goods sold and was an increase/decrease from at year-end 2005 The company appears to be more/less prompt in paying its suppliers in 2008 than it was in 2005 6. The financial riskiness of SciTronics increased/decreased between 2005 and 2008. Liquidity Ratios: How Liquid Is the Company? The fourth basic type of financial ratio is the liquidity ratio. These ratios measure a company's ability to meet financial obligations as they become current. The current ratio, defined as current assets divided by current liabilities, assumes that current assets are much more readily and certainly convertible into cash than other assets. It relates these fairly liquid assets to claims that are due within one year-the current liabilities Current assets Current liabilities 1. SciTronics held of current assets at year-end 2008 and owed $_ creditors, due to be paid within one year. Satronics' current ratio was increase/decrease from the ratio of at year-end 2005 The quick ratio or acid test is similar to the current ratio but excludes inventory from the current assets: Current assets - Inventory Current liabilities Inventory is excluded because it is often difficult to convert into cash (at least at book value) if the company is struck by adversity 2 The quick ratio for SciTronics at year-end 2008 was an increase/decrease from the ratio of __at year-end 2005. Profitability Revisited Management can "improve its return on equity by improving its return on sales and/or its asset turnover and/or by increasing its financial leverage as measured by total assets divided by owners equity. Sales Net Income ROE Total Assets Sales Total Assets Owners'Equity Each method of "improvement" differs operationally and in terms of risk 1. The improvement in SciTronics' return on equity from 8.2% in 2005 to 18.7% in 2008 resulted from an increase/decrease in its return on sales, and from an increase/decrease in its asset turnover, and an increase/decrease in its financial leverage. 10 A Warning The calculated ratios are no more valid than the financial statements from which they are derived. The quality of the financial statements should be assessed and appropriate adjustments should be made, before any ratios are calculated. Particular attention should be placed on assessing the reasonableness of the accounting choices and assumptions that are embedded in the financial statements. The Case of the Unidentified Industries The preceding exercise suggests a series of questions that may be helpful in assessing a company's future financial health. It also describes several ratios that are useful in answering some of the questions, especially if the historical trend in these ratios can be reasonably extrapolated. However, it is also important to compare the actual absolute value with some standard to determine whether the company is performing well . Unfortunately, there is no single current ratio, inventory turnover, or debt ratio that is appropriate to all industries. The operating and competitive characteristics of a company's industry greatly influence its investment in the various types of assets, the riskiness of these investments, and the financial structure of its balance sheet. Try to match the five following types of companies with their corresponding balance sheets and financial ratios, which are shown in Exhibit 3. 1. Electric utility 2. Japanese automobile manufacturer 3. Discount general merchandise retailer 4. Automated test equipment/systems company 5. Upscale apparel retailer In doing the exercise, consider the operating and competitive characteristics of the industry and their implications for (1) the collection period; (2) the inventory tumover; (3) the amount of plant & equipment (4) the profit margins and profitability, and (5) the appropriate financing structure. Then identify which one of the five sets of balance sheets and financial ratios best match your expectations, given the difficult economic conditions of 2009. 11 2004 Exhibit 1 SciTronics, Inc Consolidated Income Statements 2005-2008 (S in thousands) 2005 2006 2007 2005 Sales $115,000 $147,000 $171,000 $205,000 $244,000 Cost of goods sold 43,000 50,000 63,000 74,000 Gross margin 104.000 121.000 142.000 170,000 Research & development 15,000 20,000 26,000 28,000 Sell, general & administrative 79,000 92.000 106,000 116,000 Operating income 10,000 9,000 10,000 26,000 Interest expense 1.000 2.000 2.000 2.000 Profit before tax 9,000 7,000 8,000 24,000 Income tax 4,000 2.000 3.000 10.000 Net income $5,000 $ 5,000 $ 5,000 $ 14,000 Source Company documents Exhibit 2 Sctronics, Inc. Consolidated Balance Sheet at December 31, 2005-2008 (S in thousands) 2005 2006 2007 2008 $ 9,000 42.000 21.000 10.000 82,000 9,000 2.000 $93,000 $ 10,000 53,000 28,000 13,000 104.000 12.000 2.000 $118,000 $ 18,000 66.000 29.000 20,000 133.000 18,000 8,000 $159,000 Cash Accounts receivable Inventories Other current assets Total current assets Net property & equipment Other Total assets Notes payable Accounts payable Accrued expenses Other current liabilities Total current liabilities Long-term senior debt Subordinated convertible debt Other liabilities Owners' equity Treasury stock Owners' equity Total liabilities and equity $ 3.000 5,000 10,000 3.000 21,000 10,000 $ 18.000 6,000 13,000 3,000 40,000 9,000 $ 15,000 61.000 30.000 21.000 127.000 13.000 6.000 $146,000 $8,000 7,000 21,000 4,000 40,000 8,000 20,000 7.000 71.000 71,000 S146,000 $ 10,000 6,000 28,000 4,000 48,000 7.000 20,000 9,000 85.000 (10,000) 75.000 $159,000 1.000 61,000 3,000 66,000 61.000 $90,000 66.000 $118,000 Source Company documents 12 Exhibit3 Unidentified Industries B D E Balance Sheet Percentages Cash Receivables Inventories Other current assets Property and equipment (net) Other assets Total assets Notes payable Accounts payable Other current liabilities Long-term debt Other liabilities Owners' equity Total 1.5% 4.6 1.8 2.0 74.5 15.6 100.0% 14.4% 3.8 24.6 4.3 49.6 3.4 12.1% 30.9 13.7 5.0 34.1 4.3 100.0% 13.3% 39.8 4.7 3.8 22.1 16.3 100.0% 11.0% 11.8 16.7 10.0 20.3 302 100.0% 100.0% 5.3% 2.1 5.9 33.6 26.3 26.8 0.4% 24.8 17.0 10.0 5.4% 11.0 14.2 34.3 11.2 23.9 100.0% 18.2% 8.3 8.7 23.1 5.6 36.1 100.0% 1.4% 8.8 16.5 21.7 20 49.6 100.0% 22 45.6 100.0% 100.0% 1.3% 10.3% 6.8% 12.5% 0.9% 32 Selected Ratios Net profitet sales Return on capital Return on equity Sales total assets Collection period (days) Days of inventory Saleset property & equipment Total assets/equity Total liabilities/total assets Interest-bearing debt/total capital Times interest earned Current assets/current liabilities 52 43 1.5% 9.2% 10.8% 3.25 4 32 6.7 2.19 54 19% 16 1.11 5.1% 12.6% 28.1% 1.31 86 62 3.8 4.19 .76 62% 6.0 2.01 2.2% .63 232 31 2.9 2.79 66 53% 44 1.22 (5.8%) (3.1%) (7.6%) 65 43 147 3.6 2.01 50 32% NM 1.85 3.73 73 59% 3.2 .67 Source Carewriter 13 Article Questions: Based on your reading of the case and your calculation of the ratios in the section on Financial Ratios, please answer the following questions: What is your assessment of the performance of SciTronics in 2008 vs 2005? 2. Has SciTronics' financial strength and access to finance improved or weakened? What are the 2-3 most important questions that you would ask management as a result of your analysis? What additional and reasonably available) information would be important if a sound analysis of SciTronics performance is to be made? Extra Credit Try to match the 5 types of companies listed at the end of the case with their corresponding balance sheet and financial ratios as shown in Exhibit 3 of the case. Assessing a Company's Future Financial Health Assessing the long-term financial health of a company is an important task for management as it formulates goals and strategies and for outsiders as they consider the extension of credit, long-term supplier agreements, or an investment in a company's equity. History abounds with examples of companies that embarked on overly ambitious programs and subsequently discovered that their portfolios of programs could not be financed on acceptable terms. The outcome was frequently the abandonment of programs mid-stream at considerable financial, organizational, and human cost. It is the responsibility of management to anticipate a future imbalance in the corporate financial system before its severity is reflected in the financials, and to consider corrective action before both time and money are exhausted. The avoidance of bankruptcy is an insufficient standard. Management must ensure the continuity of the flow of funds to all of its strategically important programs, even in periods of adversity Figure A provides a conceptualization of the corporate financial system, with a suggested step-by- step process to assess whether it will remain in balance over the ensuing 3 to 5 years. The remainder of this note discusses each of the steps in the process and then provides an exercise on the various financial measures that are useful as part of the analysis. The final section of the note demonstrates the relationship between a firm's strategy and operating characteristics and its financial characteristics Figure A The Corporate Financial System Analyze Goals Step 1 Strategy Market. Competitive Technology Regulatory and Operating Characteristics Step 2 Analyze Revenue Outlook growth rate volatility, predictability Step 3 Analyze Investment in Assets to support growth improvement/deterioration in asset management Step 4 Assess Economic Performance profitability cash flow volatility, predictability Step 5 Assess External Financing Need S amount timing, duration deferability Step 6 Ensure Access to Target Sources of Finance lending/investing criteria attractiveness of firm to each target source Step 7 Assess Viability of 3 to 5-year Plan consistency with goals achievable operating plan achievable financing plan Step 8 Perform Stress Test for Viability Under Various scenarios Step 9 Formulate Financing and Operating Plan for Current Year Steps 1, 2: Analyze Fundamentals The corporate financial system is driven by a firm's goals, business unit choices and strategies, market conditions, and operating characteristics. The firm's strategy and sales growth in each of its business units will determine the investment in assets needed to support these strategies, and the effectiveness of the strategies, combined with the response of competitors and regulators, will strongly influence the firm's competitive and profit performance, its need for external finance, and access to debt and equity markets. Clearly, many of these questions require information beyond that contained in a company's published financial reports. Step 3: Analyze Investments to Support the Business Unit(s) Strategy(ies) The business unit strategies inevitably require investments in accounts receivable, inventories, plant & equipment, and possibly, acquisitions. Step 3 of the process is an attempt to estimate the amount that will be tied up in each of the asset types by virtue of sales growth and the improvement/deterioration in asset management. An analyst can make a rough estimate by studying the past pattern of the collection period, the days of inventory, and plant & equipment as a percentage of cost of goods sold, and then applying a reasonable value for each category to the sales forecast or the forecast of cost of goods sold. Extrapolation of past performance assumes, of course, that the future underlying market competitive, and regulatory "conditions will be unchanged from those that influenced the historical performance. Step 4: Assess Future Profitability and Competitive Performance Strong sustained profitability is an important determinant of (1) a firm's access to debt and/or equity finance on acceptable terms, (2) its ability to self-finance growth through the retention of earnings (3) its capacity to place major bets on risky new technologies, markets, and/or products, and (4) the valuation of the company A reasonable starting point for assessing firm's future profitability is to analyze its past pattern of profitability 1. What has been the average level, trend, and volatility of profitability? 2. Is the level of profitability sustainable, given the outlook for the market and for competitive and regulatory pressures? 3. Is the current level of profitability at the expense of future growth and/or profitability? 4. Has management initiated major profit improvement programs? Are they unique to the firm or are they industrywide and may be reflected in lower prices rather than higher profitability? 5. Are there any "hidden" problems, such as suspiciously high levels or buildups of accounts receivable or inventory relative to sales, or a series of unusual transactions and/or accounting changes? Step 5: Assess Future External Financing Needs Whether a company has a future external financing need depends on (1) its future sales growth; (2) the length of its cash cycle, and (3) the future level of profitability and profit retention Rapid sales growth by a company with a long cash cycle (a long collection period + high inventories + high plant & equipment relative to sales) and low profitability/low profit retention is a recipe for an ever- a increasing appetite for external finance, raised in the form of loans, debt issues, and/or sales of shares. Why? Because the rapid sales growth results in rapid growth of an already large level of total assets. The increase in total assets is offset partially by an increase in accounts payable and accrued expenses, and by a small increase in owners' equity. However, the financing gap is substantial. For example, the company portrayed in Table A requires $126 million of additional external finance by the end of year 2010 to finance the increase in total assets required to support 25% per year sales growth in a business that is fairly asset intensive Table A Company Financials Assuming a 25% Increase in Sales (Sin millions) 2009 2010 Assets Cash 125% $ 15 Accounts receivable 240 125% 300 Inventories 125% Plant & equipment 400 1 25% Total 5852 $1,065 Liabilities and Equity Accounts payable $100 1 25% $ 125 Accrued expenses t 25% Long-term debt Unchanged Owners' equity 400 footnote Total 5852 $ 939 External financing need 126 Total $852 $1,065 $ 12 200 250 500 80 272 100 272 It is amamed) that the firm earns $60 million (a 15% return on beginning of year equity) and pays out 518 million as a cash dividend; and 2) that there is no required debt repayment in 2010 If, however, the company reduced its sales growth to 5% (and total assets, accounts payable and accrued expenses increased accordingly by 5%), the need for additional external finance would drop from $126 million to $0. High sales growth does not always result in a need for additional external finance. For example, a food retailer that extends no credit to customers, has only eight days of inventory, and does not own its warehouses and stores, can experience rapid sales growth and not have a need for additional external finance provided it is reasonably profitable. Because it has so few assets, the increase in total assets is largely offset by a corresponding spontaneous increase in accounts payable and accrued expenses. Step 6: Ensure Access to Target Sources of External Finance Having estimated the company's future financing needs, management must identify the target sources (eg, banks, insurance companies, public debt markets, public equity market) and establish financial policies that will ensure access to financing on acceptable terms. Consider the following questions: 1. How sound is the firm's financial structure, given its level of profitability and cash flow, its level of business risk, and its future need for finance? 2. How will the firm service its debt? To what extent is it counting on refinancing with a debtor equity issue? 3. Does the firm have assured access on acceptable terms to the equity markets? How many shares could be sold and at what price in "good times"? In a period of adversity? 4. What criteria are used by each of the firm's target sources of finance to determine whether finance will be provided and, if so, on what terma? The evaluation of a firm's financial structure can vary substantially depending on the perspective of the lender/investor. A bank may consider a seasonal credit a very safe bet. Considerable shrinkage can occur in the conversion of inventory into sales and collections without preventing repayment of the loan. In contrast, an investor in the firm's 20-year bonds is counting on its sustained health and profitability over a 20-year period Step 7: Assess Viability of the 3- to 5-Year Plan Consider the following questions: 1. Is the operating plan on which the financial forecasts are based achievable? 2. Will the company achieve its strategic competitive and financial goals? 3. Will the resources required by the plan be available? 4. How will the firm's competitive, organizational, and financial health at the end of the 3 to 5 years compare with its condition at the outset? Step 8: Perform Stress Test under Scenarios of Adversity Financing plans typically work well if the assumptions on which they are based tum out to be accurate. However, this is an insufficient test in situations marked by volatile and unpredictable conditions. The test of the soundness of a 3- to 5-year plan is whether the continuity of the flow of funds to all strategically important programs can be maintained under various scenarios of adversity for the firm and/or the capital markets - or at least be maintained as well as one's competitors can maintain the funding of their programs. Step 9: Formulate Current Financing Plan How should the firm meet its financing needs in the current year? How should it balance the benefits of future financing flexibility (by selling equity now) with the temptation to delay the sale of equity by financing with debt now, in hopes of realizing a higher price in the future? The next section of this note discusses the financial measures that can be useful in understanding the past performance of a company. Extrapolation of the firm's past performance, if done thought fully, can provide valuable insights into the future health and balance of the corporate financial system. Historical analysis can also identify possible opportunities for improved asset management or margin improvement, and can provide an important, albeit incomplete, basis for evaluating the attractiveness of a business and/or the effectiveness of a management team. Financial Ratios and Financial Analysis The three primary sources of financial data for a business are its income statement, the balance sheet, and statement of cash flows. The income statement summarizes revenues and expenses over a period of time. The balance sheet shows what a company owns (its assets), what it owes fits liabilities), and what has been invested by the owners (owners' equity) at a specific point in time. The statement of cash flow categorizes all cash transactions during a specific period in terms of cash flows generated or used for operating activities, investing activities, and financing activities. The focus of this section is on performance measures based on the income statements and balance sheets of SciTronics-a medical device company. The measures can be grouped by type: (1) profitability measures, (2) activity (asset management) measures, and (3) leverage and liquidity measures. Please refer to the financial statements of SciTronics as shown in Exhibits 1 and 2. As you work through the questions in this section, please also consider three broad questions 1. What is your assessment of the performance of SciTronics during the 2005-2008 period? 2. Has its financial strength and its access to external sources of finance improved or weakened? 3. What are the 2-3 most important questions you would ask management as the result of your analysis? Sales Growth Sales growth is an important driver of the need to invest in various types of assets and of the company's value. Sales growth also provides some indication of the effectiveness of a firm's strategy and product development activities, and of customer acceptance of a firm's products and services, Use the following questions to guide your analysis. 1. During the four-year period ended December 31, 2005, SciTronics sales grew at a compound rate. There were no acquisition or divestitures. Profitability Ratio: How Profitable is the Company? Profitability is a necessity over the long-run. It strongly influences (1) the company's access to debt; (2) the valuation of the company's common stock; (3) the willingness of management to issue stock; and (4) the capacity to self-finance. One measure of a company's profitability is its return on sales, measured by dividing net income by net sales. 1. SciTronics profit as a percentage of sales in 2008 was 2. This represented an increase/decrease from _% in 2005 Management and investors often are more interested in the return eamed on the funds invested than in the level of profits as a percentage of sales. Companies operating in businesses requiring very little investment in assets often have low profit margins but earn very attractive returns on invested funds. Conversely, there are numerous examples of companies in very capital-intensive businesses that earn miserably low returns on invested funds, despite seemingly attractive profit margins. Therefore, it is useful to examine the retum earned on the funds provided by the shareholders and by the "investors" in the company's interest-bearing debt. To increase the comparability across companies, it is useful to use EBIAT (earnings before interest but after taxes) as the measure of return The use of EBIAT as the measure of return also allows the analyst to compare the return on invested capital (calculated before the deduction of interest expense) with the company's estimated cost of capital to determine the long-term adequacy of the company's profitability. EBIAT is calculated by multiplying EBIT (earnings before interest and taxes) times (1 - the average tax rate). EBIT x (1 - tax rate) Owners equity plus interest bearing debt 3. SciTronics had a total of _ of capital at year-end 2008 and earned, before interest but after taxes (EBIAT), $_ in 2008. Its return on capital was in 2008, which represented an increase/decrease from the_earned in 2005. From the viewpoint of the shareholders, an equally important figure is the company's return on equity. Return on equity is calculated by dividing profit after tax by the owners' equity. Profit after taxes Owners'equity Return on equity Return on equity indicates how profitably the company is utilizing shareholders' funds. 4. SciTronics had of owners' equity and earned _ after taxes in 2008. Its return on equity was _%, which represented an improvement/deterioration from the % earned in 2005 Activity Ratios: How Well Does the Company Employs Its Assets? The second basic type of financial ratio is the activity ratio. Activity ratios indicate how well a company employs its assets. Ineffective utilization of assets results in the need for more finance, unnecessary interest costs, and a correspondingly lower return on capital employed. Furthermore, low activity ratios or deterioration in activity ratios may indicate uncollectible accounts receivable or obsolete inventory or equipment. Total asset turnover measures the company's effectiveness in utilizing its total assets and is calculated by dividing total assets into sales. Net sales Total assets 1. Total asset turnover for SciTronics in 2008 can be calculated by dividings into The turnover improved/deteriorated from times in 2005 to times in 2008. It is useful to examine the turnover ratios for each type of asset, since the use of total assets may hide important problems in one of the specific asset categories. One important category is accounts receivables. The average collection period measures the number of days the company must wait, on average, between the time of a sale and when it is paid. The average collection period is calculated in two steps. First, divide annual credit sales by 365 days to determine the average sales per day: Net credit sales 365 days 7 Then, divide the accounts receivable by the average credit sales per day to determine the number of days of sales that are still unpaid: Accounts receivable Credit sales per day 2. SciTronics had invested in accounts receivables at year-end 2008. Its average sales per day were $_during 2008 and its average collection period was _days. This represented an improvement/deterioration from the average collection period of days in 2005 A third activity ratio is the inventory turnover ratio, which indicates the effectiveness with which the company is employing inventory. Since inventory is recorded on the balance sheet at cost (not at its sales value), it is advisable to use cost of goods sold as the measure of activity. The inventory turnover figure is calculated by dividing cost of goods sold by inventory: Cost of goods sold Inventory 3. SciTronics apparently needed s of inventory at year-end 2008 to support its operations during 2008. Its activity during 2008 as measured by the cost of goods sold was It therefore had an inventory turnover of times. This represented an improvement/deterioration from times in 2005 An alternative measure of inventory management is days of inventory, which can be calculated by dividing the cost of goods sold by 365 days to determine the average cost of goods sold per day. Days of inventory is calculated by dividing the total inventory by the cost of goods sold per day. A fourth and final activity ratio is the fixed asset turnover ratio, which measures the effectiveness of the company in utilizing its plant & equipment: Net sales Net fixed assets 4. SciTronics had net fixed assets of S_ and sales of in 2005. Its fixed asset tumover ratio in 2008 was times, an improvement/deterioration from times in 2005 Leverage Ratios: How Soundly Is the Company Financed? The leverage ratio is the third basic type of financial ratio. There are a number of balance sheet measures of financial leverage. The various leverage ratios measure the relationship of funds supplied by creditors to the funds supplied by owners. The use of borrowed funds by reasonably profitable companies will improve the return on equity. However, it increases the riskiness of the business and the riskiness of the returns to the stockholders, and can result in financial distress if used in excessive amounts. The ratio of total assets divided by owners' equity is an indirect measure of leverage. A ratio, for example, of $6 of assets for each S1 of owner's equity indicates that $6 of assets is financed by Si of owners' equity and $5 of liabilities. 1. SeiTronics' ratio of total assets divided by owners equity increased/decreased from at year-end 2005 to _at year-end 2008 The same "story" of increasing financial leverage is told by dividing total liabilities by total assets. 2 At year-end 2008, SciTronics' total liabilities were __ofits total assets, which compares with___% in 2005. Lenders-especially long-term lenders-want reasonable assurance that the company will be able to repay the loan in the future. They are concemed with the relationship between a company's debt and its total economic value. This ratio is called the total debt ratio at market Total liabilities Total liabilities + market value of the equity The market value of the equity is calculated by multiplying the number of shares of common stock outstanding times the market price per share. 3. The market value of SciTronics' equity was $175,000,000 at December 31, 2008. The total debt ratio at market was A fourth ratio that relates the level of debt to economic value and performance is the times interest cared ratio. This ratio relates earnings before interest and taxes -a measure of profitability and of long-term viability - to the interest expense-a measure of the level of debt. Earnings before interest and taxes Interest expense 4. SciTronics' earnings before interest and taxes (operating income) were s 2008 and its interest charges were $_ Its times interest earned was times. This represented an improvement/deterioration from the 2005 level of times. A fifth and final leverage ratio is the number of days of payables. This ratio measures the average number of days that the company is taking to pay its suppliers of raw materials and components. It is calculated by dividing annual purchases by 365 days to determine average purchases per day Annual purchases 365 days Accounts payable are then divided by average purchases per day: Accounts payable Average purchases per day to determine the number of days of purchases that are still unpaid. It is often difficult to determine the purchases of a firm. Instead, the income statement shows the cost of goods sold, a figure that includes not only raw materials but also labor and overhead. Thus, one can often gain only a rough idea as to whether a firm is becoming more or less dependent on its suppliers for finance. This can be done by tracking the pattern over time of accounts payable as a percent of cost of goods sold. to an Accounts payable Cost of goods sold 5. SciTronics owed its suppliers $___ at year-end 2008. This represented cost of goods sold and was an increase/decrease from at year-end 2005 The company appears to be more/less prompt in paying its suppliers in 2008 than it was in 2005 6. The financial riskiness of SciTronics increased/decreased between 2005 and 2008. Liquidity Ratios: How Liquid Is the Company? The fourth basic type of financial ratio is the liquidity ratio. These ratios measure a company's ability to meet financial obligations as they become current. The current ratio, defined as current assets divided by current liabilities, assumes that current assets are much more readily and certainly convertible into cash than other assets. It relates these fairly liquid assets to claims that are due within one year-the current liabilities Current assets Current liabilities 1. SciTronics held of current assets at year-end 2008 and owed $_ creditors, due to be paid within one year. Satronics' current ratio was increase/decrease from the ratio of at year-end 2005 The quick ratio or acid test is similar to the current ratio but excludes inventory from the current assets: Current assets - Inventory Current liabilities Inventory is excluded because it is often difficult to convert into cash (at least at book value) if the company is struck by adversity 2 The quick ratio for SciTronics at year-end 2008 was an increase/decrease from the ratio of __at year-end 2005. Profitability Revisited Management can "improve its return on equity by improving its return on sales and/or its asset turnover and/or by increasing its financial leverage as measured by total assets divided by owners equity. Sales Net Income ROE Total Assets Sales Total Assets Owners'Equity Each method of "improvement" differs operationally and in terms of risk 1. The improvement in SciTronics' return on equity from 8.2% in 2005 to 18.7% in 2008 resulted from an increase/decrease in its return on sales, and from an increase/decrease in its asset turnover, and an increase/decrease in its financial leverage. 10 A Warning The calculated ratios are no more valid than the financial statements from which they are derived. The quality of the financial statements should be assessed and appropriate adjustments should be made, before any ratios are calculated. Particular attention should be placed on assessing the reasonableness of the accounting choices and assumptions that are embedded in the financial statements. The Case of the Unidentified Industries The preceding exercise suggests a series of questions that may be helpful in assessing a company's future financial health. It also describes several ratios that are useful in answering some of the questions, especially if the historical trend in these ratios can be reasonably extrapolated. However, it is also important to compare the actual absolute value with some standard to determine whether the company is performing well . Unfortunately, there is no single current ratio, inventory turnover, or debt ratio that is appropriate to all industries. The operating and competitive characteristics of a company's industry greatly influence its investment in the various types of assets, the riskiness of these investments, and the financial structure of its balance sheet. Try to match the five following types of companies with their corresponding balance sheets and financial ratios, which are shown in Exhibit 3. 1. Electric utility 2. Japanese automobile manufacturer 3. Discount general merchandise retailer 4. Automated test equipment/systems company 5. Upscale apparel retailer In doing the exercise, consider the operating and competitive characteristics of the industry and their implications for (1) the collection period; (2) the inventory tumover; (3) the amount of plant & equipment (4) the profit margins and profitability, and (5) the appropriate financing structure. Then identify which one of the five sets of balance sheets and financial ratios best match your expectations, given the difficult economic conditions of 2009. 11 2004 Exhibit 1 SciTronics, Inc Consolidated Income Statements 2005-2008 (S in thousands) 2005 2006 2007 2005 Sales $115,000 $147,000 $171,000 $205,000 $244,000 Cost of goods sold 43,000 50,000 63,000 74,000 Gross margin 104.000 121.000 142.000 170,000 Research & development 15,000 20,000 26,000 28,000 Sell, general & administrative 79,000 92.000 106,000 116,000 Operating income 10,000 9,000 10,000 26,000 Interest expense 1.000 2.000 2.000 2.000 Profit before tax 9,000 7,000 8,000 24,000 Income tax 4,000 2.000 3.000 10.000 Net income $5,000 $ 5,000 $ 5,000 $ 14,000 Source Company documents Exhibit 2 Sctronics, Inc. Consolidated Balance Sheet at December 31, 2005-2008 (S in thousands) 2005 2006 2007 2008 $ 9,000 42.000 21.000 10.000 82,000 9,000 2.000 $93,000 $ 10,000 53,000 28,000 13,000 104.000 12.000 2.000 $118,000 $ 18,000 66.000 29.000 20,000 133.000 18,000 8,000 $159,000 Cash Accounts receivable Inventories Other current assets Total current assets Net property & equipment Other Total assets Notes payable Accounts payable Accrued expenses Other current liabilities Total current liabilities Long-term senior debt Subordinated convertible debt Other liabilities Owners' equity Treasury stock Owners' equity Total liabilities and equity $ 3.000 5,000 10,000 3.000 21,000 10,000 $ 18.000 6,000 13,000 3,000 40,000 9,000 $ 15,000 61.000 30.000 21.000 127.000 13.000 6.000 $146,000 $8,000 7,000 21,000 4,000 40,000 8,000 20,000 7.000 71.000 71,000 S146,000 $ 10,000 6,000 28,000 4,000 48,000 7.000 20,000 9,000 85.000 (10,000) 75.000 $159,000 1.000 61,000 3,000 66,000 61.000 $90,000 66.000 $118,000 Source Company documents 12 Exhibit3 Unidentified Industries B D E Balance Sheet Percentages Cash Receivables Inventories Other current assets Property and equipment (net) Other assets Total assets Notes payable Accounts payable Other current liabilities Long-term debt Other liabilities Owners' equity Total 1.5% 4.6 1.8 2.0 74.5 15.6 100.0% 14.4% 3.8 24.6 4.3 49.6 3.4 12.1% 30.9 13.7 5.0 34.1 4.3 100.0% 13.3% 39.8 4.7 3.8 22.1 16.3 100.0% 11.0% 11.8 16.7 10.0 20.3 302 100.0% 100.0% 5.3% 2.1 5.9 33.6 26.3 26.8 0.4% 24.8 17.0 10.0 5.4% 11.0 14.2 34.3 11.2 23.9 100.0% 18.2% 8.3 8.7 23.1 5.6 36.1 100.0% 1.4% 8.8 16.5 21.7 20 49.6 100.0% 22 45.6 100.0% 100.0% 1.3% 10.3% 6.8% 12.5% 0.9% 32 Selected Ratios Net profitet sales Return on capital Return on equity Sales total assets Collection period (days) Days of inventory Saleset property & equipment Total assets/equity Total liabilities/total assets Interest-bearing debt/total capital Times interest earned Current assets/current liabilities 52 43 1.5% 9.2% 10.8% 3.25 4 32 6.7 2.19 54 19% 16 1.11 5.1% 12.6% 28.1% 1.31 86 62 3.8 4.19 .76 62% 6.0 2.01 2.2% .63 232 31 2.9 2.79 66 53% 44 1.22 (5.8%) (3.1%) (7.6%) 65 43 147 3.6 2.01 50 32% NM 1.85 3.73 73 59% 3.2 .67 Source Carewriter 13 Article Questions: Based on your reading of the case and your calculation of the ratios in the section on Financial Ratios, please answer the following questions: What is your assessment of the performance of SciTronics in 2008 vs 2005? 2. Has SciTronics' financial strength and access to finance improved or weakened? What are the 2-3 most important questions that you would ask management as a result of your analysis? What additional and reasonably available) information would be important if a sound analysis of SciTronics performance is to be made? Extra Credit Try to match the 5 types of companies listed at the end of the case with their corresponding balance sheet and financial ratios as shown in Exhibit 3 of the case
Step by Step Solution
There are 3 Steps involved in it
Sure lets go through the questions one by one 1 Assessment of SciTronics Performance in 2008 vs 2005 ... View full answer
Get step-by-step solutions from verified subject matter experts
