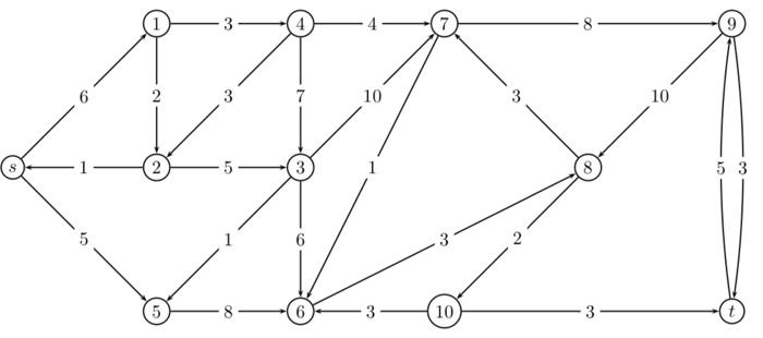
Question: Calculate the maximum flow from s to t and determine the minimum cut and its capacity. 3 3 3 7 10 10 2 5 3
Calculate the maximum flow from s to t and determine the minimum cut and its capacity.
3 3 3 7 10 10 2 5 3 5 3 6 3 5 6 10 3 3 t
Step by Step Solution
There are 3 Steps involved in it
1 Expert Approved Answer
Step: 1 Unlock
Question Has Been Solved by an Expert!
Get step-by-step solutions from verified subject matter experts
Step: 2 Unlock
Step: 3 Unlock
