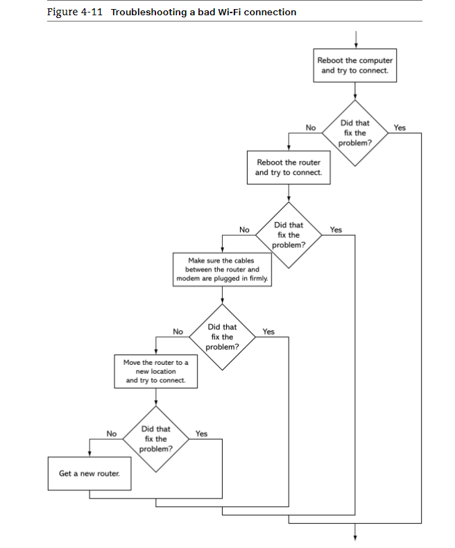
Databases Questions and Answers August 12, 2020

Expert-verified solutions to help you succeed

Showing 1300 - 1400 of 1501
  • 14 / 16