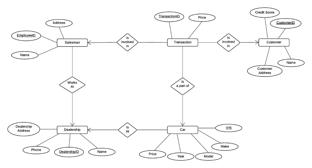
Question: Consider the ER schema below. Translate the given ER schema into SQL CREATE TABLE statement. In your solution, include the SQL statements. Be sure to
Consider the ER schema below. Translate the given ER schema into SQL CREATE TABLE statement. In your solution, include the SQL statements.
Be sure to include any necessary primary keys or foreign keys.

Credit Score Price Is Is involved in Salesman Transaction Customer in Name Name Customer Address Works At Is a part of Dealership Is At Dealership ar Make Phone Name Price Year Model
Step by Step Solution
There are 3 Steps involved in it
Get step-by-step solutions from verified subject matter experts
