Question: Consider the following instruction and the MIPS single cycle processor in answering the following questions, Assume The instruction is stored at memory location 100. Reregisters
Consider the following instruction and the MIPS single cycle processor in answering the following questions, Assume
- The instruction is stored at memory location 100.
- Reregisters $1 to $10 has the following contents.
| Register | $1 | $2 | $3 | $4 | $5 | $6 | $7 | $8 | $9 | $10 |
| Value | 200 | 100 | 300 | 400 | 500 | 500 | 700 | 800 | 800 | 1000 |
- The memory has the following content
| Address | 20 | 840 | 880 | 920 | 960 | 1000 |
| Mem[address] | 17 | 27 | 37 | 47 | 57 | 67 |
The instruction is 101011 01000 00101 0000000000101000 
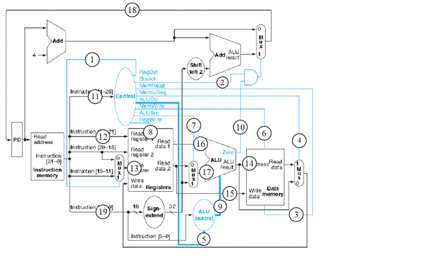
[19]What is the values in binary at the points shown on the diagram. Write x if the value is not determined or we don't care about it.
b) [1] If there is any changes to the values of the registers shown above. Which register value has changed. What is new value?
c) [1] If the value stored in any memory location specified above is changed, then write the address and the new value.
Ltfen zm tam olarak aklayn !
Please explain the solution precisely !
(18 Add ALU Add result Shit lett 2 Regst Branch omkoad 26] 11 Mertoe Control ALUOO Temate ALUSI Rogwrite Instruction 21 Road address Road Instruction (20-16] Read Instruction regster 2 (31-01 Road Instruction Instruction 15-11) 13) data 2 memory Write data Registers Read 8 PC data 1 Zero ALU ALU retut 14 Read data (17) 15) White Data data memory 10 sign 32 Instruction 19 extend ALU control Instruction 5-0
Step by Step Solution
There are 3 Steps involved in it
Get step-by-step solutions from verified subject matter experts
