Question: Construct an Operation Model based on your Goal Model you defined earlier. Your Operation model expresses how each requirement in your goal tree is supposed
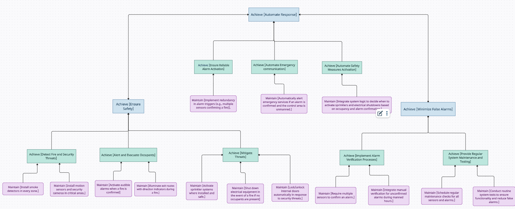
Construct an Operation Model based on your Goal Model you defined earlier. Your Operation model expresses how each requirement in your goal tree is supposed to be implemented at a high level of abstraction ie no pseudocode needed, only the signature of the operation implementing your lowlevel requirement is needed. Ensure that each and every requirement you identified in your Goal model earlier is related to at least, one operation.
You can draw your Operation model as diagrams centred around each individual Operation in the system, with the relevant requirements implanted by that Operation drawn as outward vectors from a central circle representing the relevant Operation. Use to goal model for reference.
Please can you create the diagram I had want ai generated diagrams.
Step by Step Solution
There are 3 Steps involved in it
1 Expert Approved Answer
Step: 1 Unlock
Question Has Been Solved by an Expert!
Get step-by-step solutions from verified subject matter experts
Step: 2 Unlock
Step: 3 Unlock
