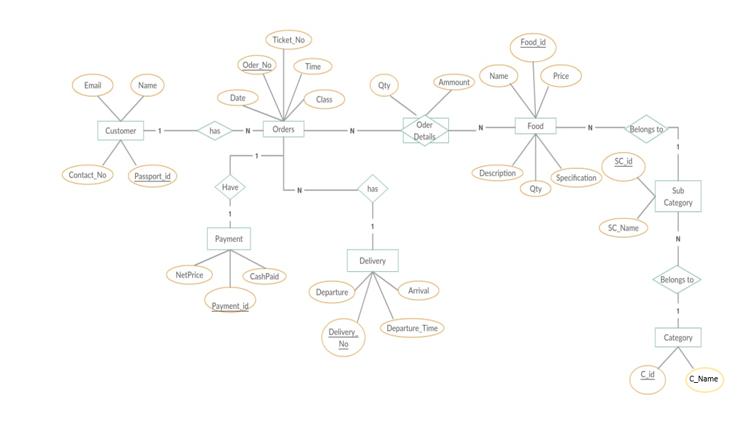
Question: create Conceptual Database Design from this chart Email Customer Contact No Name Passport_id NetPrice has Oder No Date Have 1 Payment Ticket No Payment_id Orders

create Conceptual Database Design from this chart
Email Customer Contact No Name Passport_id NetPrice has Oder No Date Have 1 Payment Ticket No Payment_id Orders CashPaid Time Class N Departure Delivery No Qty has 1 Delivery Oder Details Ammount Arrival Departure Time Name N Description Food_id Food Qty Price N Specification Belongs to SC_id SC_Name C_id Sub Category N Belongs to Category C_NameStep by Step Solution
There are 3 Steps involved in it
1 Expert Approved Answer
Step: 1 Unlock
Question Has Been Solved by an Expert!
Get step-by-step solutions from verified subject matter experts
Step: 2 Unlock
Step: 3 Unlock
