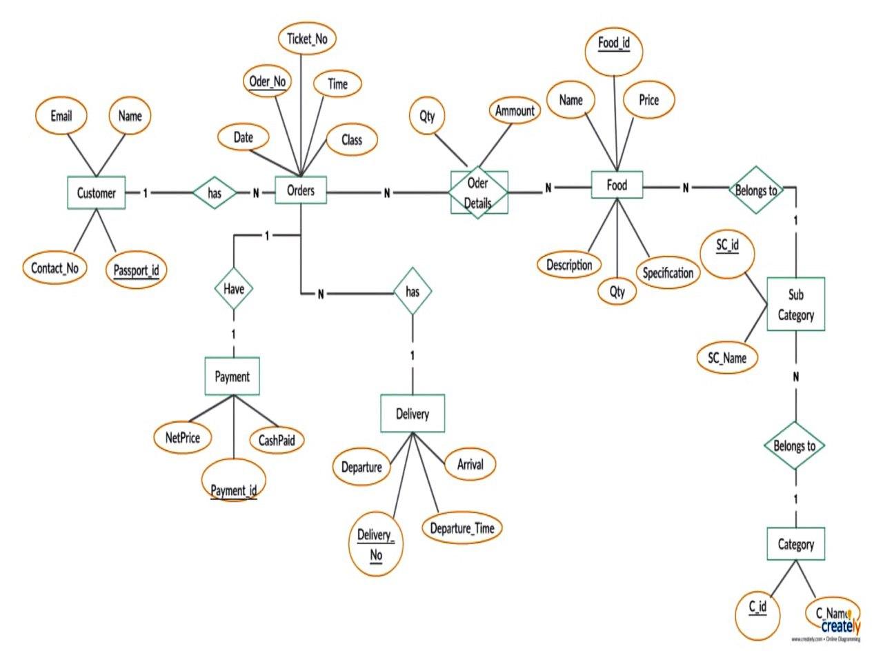
Question: create Conceptual Database Design from this chart Email Customer Contact No Name Passport_id NetPrice has Oder No Date Have 1 Payment Payment id Ticket No

create Conceptual Database Design from this chart
Email Customer Contact No Name Passport_id NetPrice has Oder No Date Have 1 Payment Payment id Ticket No Orders CashPaid Time Class Departure Delivery No Qty has Delivery Oder Details Arrival Departure Time Ammount Name Description Food id Food Qty Price Specification Belongs to SC id SC_Name Cid Sub Category Belongs to Category C_Name. creately www.delom DreaStep by Step Solution
There are 3 Steps involved in it
1 Expert Approved Answer
Step: 1 Unlock
Question Has Been Solved by an Expert!
Get step-by-step solutions from verified subject matter experts
Step: 2 Unlock
Step: 3 Unlock
