Question: Do all the points from my work breakdown structure need to be individually listed in my gantt chart? Gantt Chart + Date Day Week Week1
Do all the points from my work breakdown structure need to be individually listed in my gantt chart?


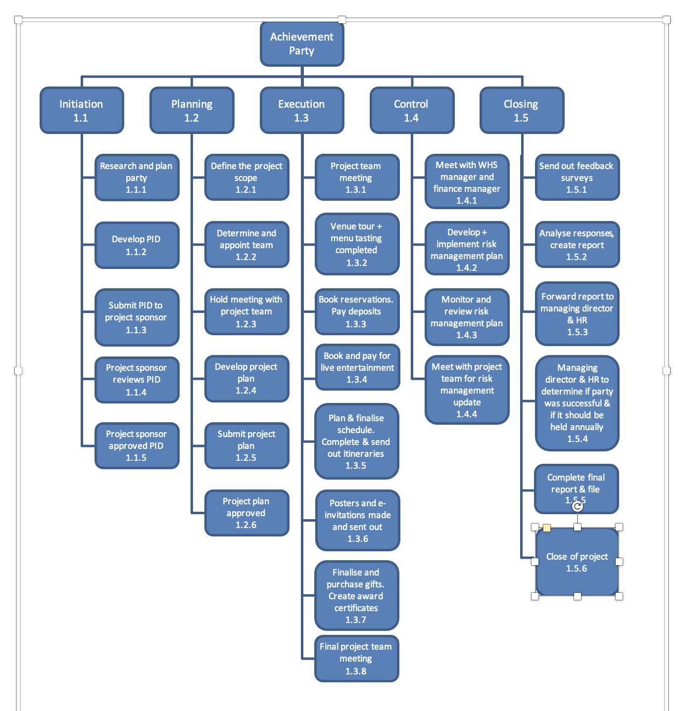
Gantt Chart + Date Day Week Week1 Week2 Week3 Week4 Week5 Week6 Week7 Week8 Week9 Week10 Task Person Responsible do.Achievement Pa rty Initiation Planning Execution Closing 1.1 1.2 1.3 . 1.5 Research and plan DarW 1.1.1 Develop PID 1.1.2 Submit PID to project sponsor 1.1.3 Project sponsor reviews PID 1.1.4 Project sponsor approved PID 1.1.5 Define the project scope 1.2.1 Determine and appoint team 1.2.2 Hold meeting with project team 1.2.3 Develop project plan 1.2.4 Submit project plan 1.2.5 Project plan approved 1.2.6 Project team meeting 1.3.1 Venue tour + menu tasting completed 1.3.2 Book reservations. Pay deposits 1.3.3 Book and pay for live entertainment 1.3.4 Plan 8: finalise schedule. Complete 8; send out itineraries 1.3.5 Posters and e- invitations made and sent out 1.3.6 Finalise and purchase gifts. Create award certificates 1.3.7 Final project team meeting 1.3.8 Meet with WHS manager and finance manager 1.4.1 Develop + implement risk management plan 1.4.2 Monitor and review risk management plan 1.4.3 Meet with project team for risk management update 1.4.4 Send out feedback surveys 1.5.1 Analyse responses, create report 1.5.2 Forward report to managing director 8: HR 1.5.3 Managing director & HR to determine if party was successful 8: if it should be held annually 1.5.4 Complete final report & file Close of project I I 1.5.6
Step by Step Solution
There are 3 Steps involved in it
Get step-by-step solutions from verified subject matter experts
