Question: Drow all Circuit ( 1 ~ 4 ) Please... 1 . Create a start - stop flag as follows: If S = = 1 ,
Drow all Circuit~ Please...
Create a startstop flag as follows:
If S it operates normally,
If S it stops operation stops the clock
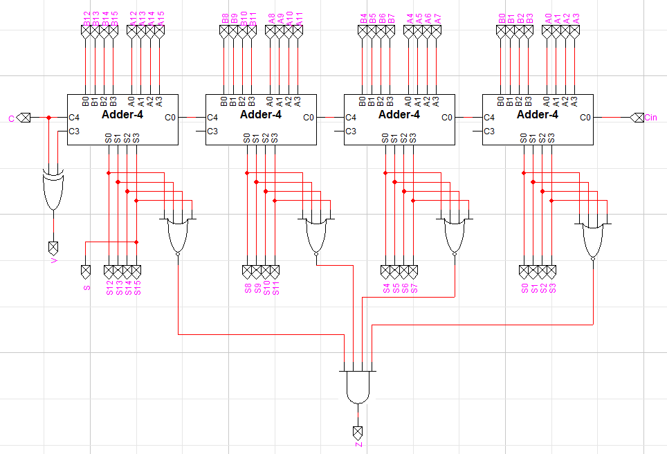
Based on the bit carry lookahead adder in the photo, create a computation device circuit that can perform the following six functions.
Use the computation device and sequence controller created in step to conduct the following test:
Both AC and DR are bit registers.
T: DR Load DR with immediate value
T: AC Load AC with immediate value
T: EAC AC DR Add
T: S Stop the clock
Complete the CPU as follows, making modifications from the textbook CPU by adding one register and improving the instructions as follows:
Add a CTR Counter Register with three control points: LOAD, INR, and CLEAR.
Increase the Operation code part from bits to bits to accommodate an additional Memory reference instruction, and reduce the address bit from bits to bits.
Remove the ISZ Increment and Skip if Zero instruction from Memory reference instructions and add the following two instructions:
LDCTR Load Counter Register
STCTR Store Counter Qu Register
Add INCCTRSZ Increment CTR and Skip if Zero to Register Reference instructions.
For direct addressing in Memory reference instructions, eliminate the action of pausing for one cycle at T
Must specify the following:
RTL list for Instruction set including improved version with comments
Full control circuits in LogicWorks
Please solve these problems and explain. Thankus.
Step by Step Solution
There are 3 Steps involved in it
1 Expert Approved Answer
Step: 1 Unlock
Question Has Been Solved by an Expert!
Get step-by-step solutions from verified subject matter experts
Step: 2 Unlock
Step: 3 Unlock
