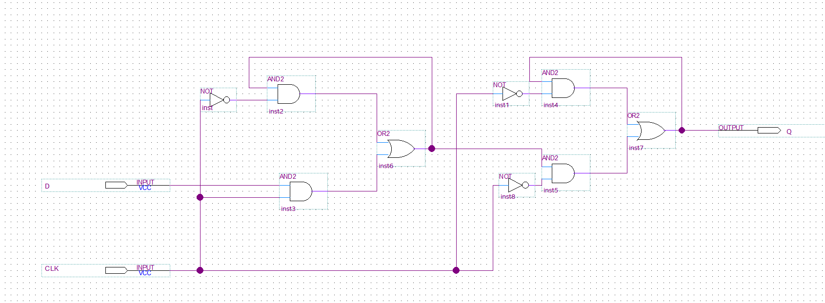
Question: How do you create a rising and falling D flip flop using 2:1 MUX using gates only. The image below is what I have created,
How do you create a rising and falling D flip flop using 2:1 MUX using gates only.
The image below is what I have created, but it is not giving me my desired results

Step by Step Solution
There are 3 Steps involved in it
Get step-by-step solutions from verified subject matter experts
