Question: I'm building a customer order process model in Level 1 BPMN using Bizagi. The process includes following steps. But I don't know how to present
I'm building a customer order process model in Level 1 BPMN using Bizagi.
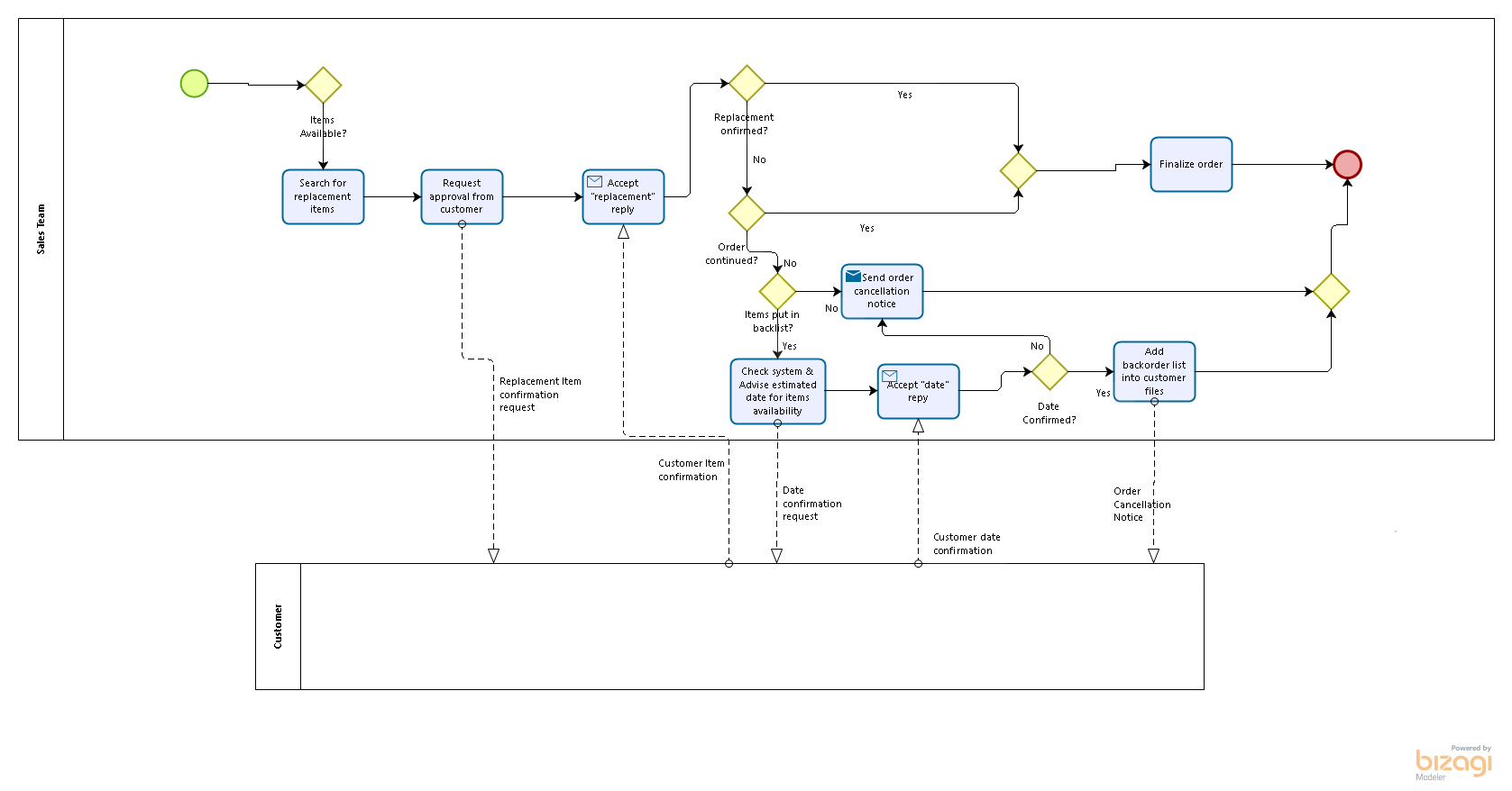
The process includes following steps. But I don't know how to present "When the items become available" in the model. Please send me some help or suggestions!! Also if you can, please let me know if there are any errors in my model. Thanks a lot (I attached my model in the bottom)!!
If a customer wishes to put currently not available items on the back list,the sales person will check the system, and advise the estimated date when the items can be available. As all their products are from overseas, mostly from Japan, it is hard to have exact date. If the customer is happy to wait, then the sales person will add the back order list into customer order files. When the items become available, the sales person will inform the customer and arrange the shipments.

Step by Step Solution
There are 3 Steps involved in it
Get step-by-step solutions from verified subject matter experts
