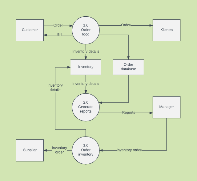
Question: Look at the image below carefully and explain the process that is being followed. Order- 1.0 Order Customer Order Kitchen Bill- food Inventory details Inventory
Look at the image below carefully and explain the process that is being followed.

Order- 1.0 Order Customer Order Kitchen Bill- food Inventory details Inventory Order database Inventory Inventory details details 2.0 Generate Manager reports Reports Inventory 3.0 Supplier order Order Inventory order inventory
Step by Step Solution
There are 3 Steps involved in it
1 Expert Approved Answer
Step: 1 Unlock
Question Has Been Solved by an Expert!
Get step-by-step solutions from verified subject matter experts
Step: 2 Unlock
Step: 3 Unlock
