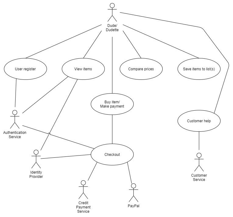
Question: Make improvements on Use Case Diagram. This is an e-commerce company. Dudel Dudette User register View items Compare prices Save items to list(s) Buy item/

Make improvements on Use Case Diagram.
This is an e-commerce company.
Dudel Dudette User register View items Compare prices Save items to list(s) Buy item/ Make payment Customer help Authentication Service Checkout Identity Provider Customer Service Credit Payment Service PayPalStep by Step Solution
There are 3 Steps involved in it
1 Expert Approved Answer
Step: 1 Unlock
Question Has Been Solved by an Expert!
Get step-by-step solutions from verified subject matter experts
Step: 2 Unlock
Step: 3 Unlock
