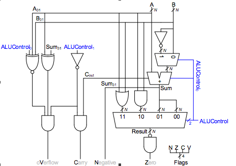
Question: Modify the ARM single-cycle processor shown in Figure 1 by adding the EOR and LDRB (with positive immediate offset only) instructions. First, modify the ARM
Modify the ARM single-cycle processor shown in Figure 1 by adding the EOR and LDRB (with positive immediate offset only) instructions. First, modify the ARM ALU diagram to show what changes are necessary. You can draw your changes directly onto the schematic given.

A31 Sum31 ALUControl ALUControl Suma Sum 11 10 01 00 ALUControl Result Zero Flags Carry Negative A31 Sum31 ALUControl ALUControl Suma Sum 11 10 01 00 ALUControl Result Zero Flags Carry Negative
Step by Step Solution
There are 3 Steps involved in it
Get step-by-step solutions from verified subject matter experts
