Question: Need to create a Level 1 For create account Ms. Habitue has provided me with the information on how a contractor can create an account



Need to create a Level 1 For create account
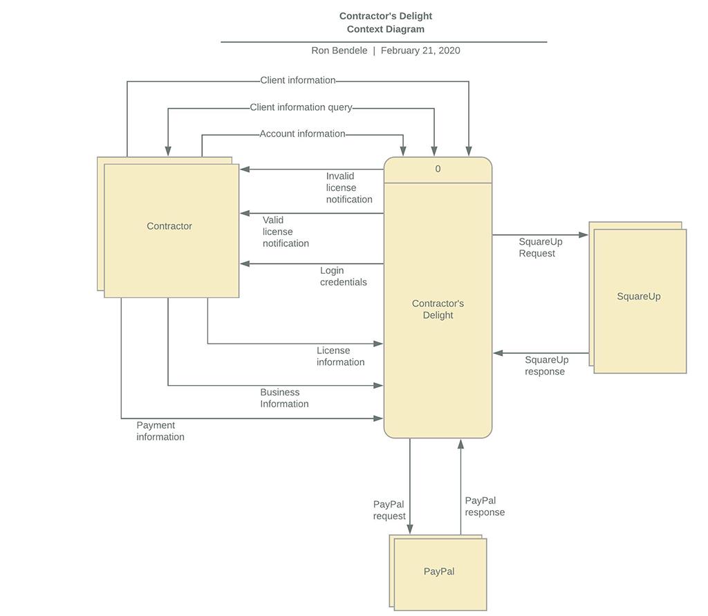
Ms. Habitue has provided me with the information on how a contractor can create an account using Contractor's Delight (CD). Her senior analyst was able to create a Context Diagram and Diagram O Data Flow Diagram (DFD) of the system. She wants us to provide her with a Diagram 1 DFD of the "Create Account" process for her review. This is an excellent task for you to show us your knowledge of how to model data and processes. Here is the process as she described it: Any licensed contractor with a mailing address in the United States is eligible to create an account. The contractor will apply for an account with CD by providing their license information. The process will validate the contractor's license and notify the contractor of the validation result. If valid, the valid license notification will contain the contractor's assigned login credentials and direct them to set up their recurring payment information. They will be allowed to pay using PayPal, all major credit cards, Apple Pay, or Google Pay. If paying by PayPal, CD will use an internal process that uses PayPal's REST APIs. Ms. Habitue referred to the process as "set up PayPal recurring payments." For all the major credit cards, Apple Pay, or Google Pay, she has an internal process that integrates with "Square Invoices". Ms. Habitue referred to the process as "set up Square Invoices recurring payments." Once recurring payments are set up and approved, the contractor will enter their other business information. Doing so will complete the create account process. The administration of the system is not within scope for this assignment. Below is the context Diagram and Diagram O DFD provided by Ms. Habitue: Contractor's Delight Context Diagram Ron Bendele | February 21, 2020 -Client information- -Client information query- Account information- 0 Invalid license notification Contractor Valid license notification SquareUp Request Login credentials Square Up Contractor's Delight License information SquareUp response Business Information Payment information PayPal request PayPal response PayPal Contractor's Delight Diagram O DFD Ron Bendele | February 21, 2020 3 Client Information Client information query Maintain client information 2 Account information Client update Client query Maintain Account Contractor Valid Hicense notification D2 Clients Invalid license notification Account update Account query Login credentials D1 Contractors Payment information Account information 1 License information SquareUp Request Business Information SquareUp response Create account SquareUp PayPal response PayPal request PayPal Ms. Habitue has provided me with the information on how a contractor can create an account using Contractor's Delight (CD). Her senior analyst was able to create a Context Diagram and Diagram O Data Flow Diagram (DFD) of the system. She wants us to provide her with a Diagram 1 DFD of the "Create Account" process for her review. This is an excellent task for you to show us your knowledge of how to model data and processes. Here is the process as she described it: Any licensed contractor with a mailing address in the United States is eligible to create an account. The contractor will apply for an account with CD by providing their license information. The process will validate the contractor's license and notify the contractor of the validation result. If valid, the valid license notification will contain the contractor's assigned login credentials and direct them to set up their recurring payment information. They will be allowed to pay using PayPal, all major credit cards, Apple Pay, or Google Pay. If paying by PayPal, CD will use an internal process that uses PayPal's REST APIs. Ms. Habitue referred to the process as "set up PayPal recurring payments." For all the major credit cards, Apple Pay, or Google Pay, she has an internal process that integrates with "Square Invoices". Ms. Habitue referred to the process as "set up Square Invoices recurring payments." Once recurring payments are set up and approved, the contractor will enter their other business information. Doing so will complete the create account process. The administration of the system is not within scope for this assignment. Below is the context Diagram and Diagram O DFD provided by Ms. Habitue: Contractor's Delight Context Diagram Ron Bendele | February 21, 2020 -Client information- -Client information query- Account information- 0 Invalid license notification Contractor Valid license notification SquareUp Request Login credentials Square Up Contractor's Delight License information SquareUp response Business Information Payment information PayPal request PayPal response PayPal Contractor's Delight Diagram O DFD Ron Bendele | February 21, 2020 3 Client Information Client information query Maintain client information 2 Account information Client update Client query Maintain Account Contractor Valid Hicense notification D2 Clients Invalid license notification Account update Account query Login credentials D1 Contractors Payment information Account information 1 License information SquareUp Request Business Information SquareUp response Create account SquareUp PayPal response PayPal request PayPal
Step by Step Solution
There are 3 Steps involved in it
Get step-by-step solutions from verified subject matter experts
