Question: Please complete the question 2 using MATLAB Simulink. Here is the attached picture of open loop control of boost converter using MATLAB Simulink: 2. For
Please complete the question 2 using MATLAB Simulink.

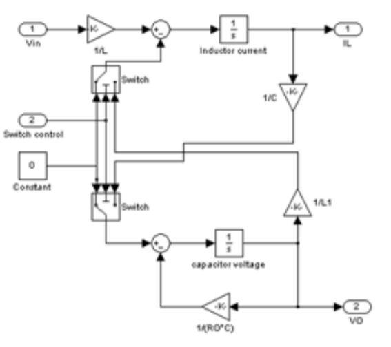
Here is the attached picture of open loop control of boost converter using MATLAB Simulink:

2. For the Boost converter task, design and analyze a closed loop control on the output current, i.. This can be achieved by increasing or decreasing the load resistance instantaneously. This circumstance is also known as load step change (whether step-up or step down). Recommended compensator is a proportional plus integral, Pl controller. (20 marks) K Vin 1 Inductor current 1/C Switch control Constant Switch 1 capacitor voltage K 2 VO SARO'C) 2. For the Boost converter task, design and analyze a closed loop control on the output current, i.. This can be achieved by increasing or decreasing the load resistance instantaneously. This circumstance is also known as load step change (whether step-up or step down). Recommended compensator is a proportional plus integral, Pl controller. (20 marks) K Vin 1 Inductor current 1/C Switch control Constant Switch 1 capacitor voltage K 2 VO SARO'C)
Step by Step Solution
There are 3 Steps involved in it
Get step-by-step solutions from verified subject matter experts
