Question: Please help me to make a code using matlab app design based on the given flow chart and design of the app we have provided.

Please help me to make a code using matlab app design based on the given flow chart and design of the app we have provided. Need it ASAP. Thank you in advance!
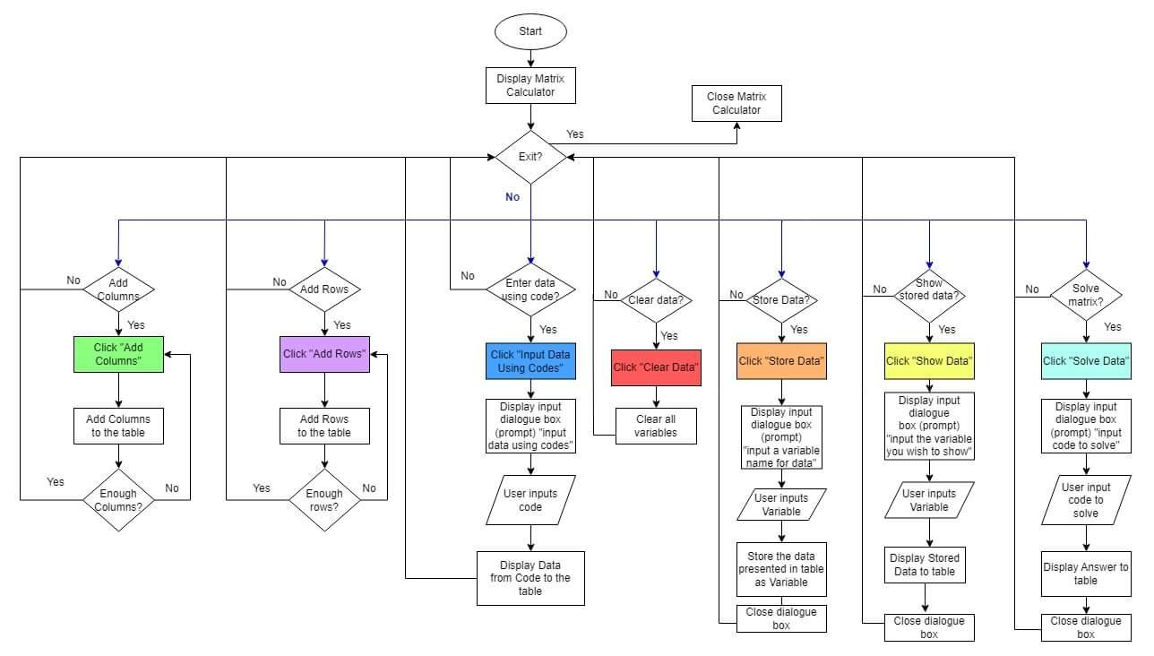
The pic below is the flow chart
MATRIX CALCULATOR TABLE (1). P (P
Step by Step Solution
There are 3 Steps involved in it
Get step-by-step solutions from verified subject matter experts
