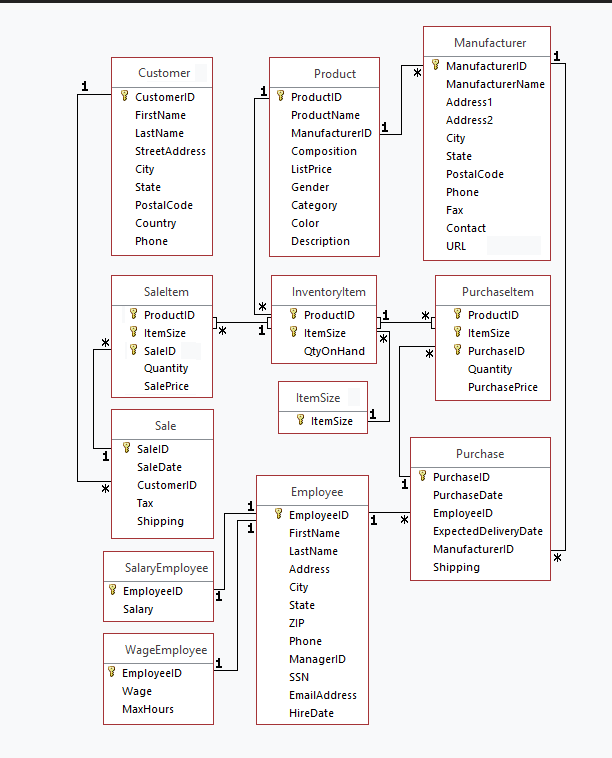
Question: Please help me with these SQL queries 1. Give a list of customers (IDs and names) who have purchased multiple items, but all of which

Please help me with these SQL queries
1. Give a list of customers (IDs and names) who have purchased multiple items, but all of which were the same color. Multiple items means more than one sale items. Use what you learned in the previous problem about counting colors.
2. Give a list of products and their list prices for sneakers whose list price is less than average for flats. Only show product names and prices.
3. What is the most expensive sale item (SalePrice * Quantity) ever made and to whom was it made (first and last name). Name the column LargestItemSale. (use a max subquery in the where clause.)
Step by Step Solution
There are 3 Steps involved in it
Get step-by-step solutions from verified subject matter experts
