Question: Please I need help with this difficult assignment I am working on. Please help to implement the quantitative analysis and give me an improved BPMN
Please I need help with this difficult assignment I am working on. Please help to implement the quantitative analysis and give me an improved BPMN model image. (Or you can indicate areas in my Model where I need to add the different changes and elements.
Here is the question:
In this assignment, you will conduct quantitative analysis. Start gathering information (depending upon your process, you might have to calculate (gather) cycle time, arrival rate, processing time, service time, etc. about the process) about it. You need to collect information about timings and how each activity interacts with other activities in more detail than what you did in earlier units (if necessary). Modify the As-Is model as per the data.
It is better to collect multiple data, e.g. if you are doing a drive-through ordering for a fast-food chain, and you are gathering data, say, for ordering activity, then, check at least 20 -30 customers and clock the time for each and calculate mean and standard deviation. In most companies, there is a standard time allocation for multiple activities.
Edit or modify your process model (BPMN) using the data collected and simulate your processes (Include the image of the modified process model (BPMN)).
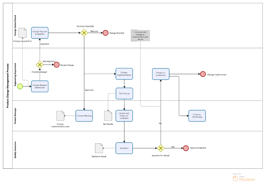
Here is the process model I have drafted already using Bizagi modeler:

There can be tasks defined above that you decide your project doesn't need or can be implemented on it. You still have to document the reason for your decisions for all such tasks.
Here is my chosen process - Product change management process:
Title: Product Development Change Management
Purpose/Objectives: The purpose of the Product Development Change Management process is to systematically evaluate, approve, and implement changes to product designs and specifications during the product development lifecycle. It ensures that proposed changes align with project objectives, customer requirements, and regulatory standards while minimizing disruptions and maintaining product quality.
Process Description:
- Initiation: The process begins when a change request is initiated. This can be triggered by various factors, such as engineering discoveries, customer feedback, or regulatory updates.
- Request Review: The change request undergoes an initial review by the requestor, who provides details regarding the proposed change, including its rationale and potential impact.
- Impact Assessment: Cross-functional teams, including engineers, designers, and product managers, assess the potential impact of the change on product specifications, timelines, and costs.
- Approval Request: If the impact assessment deems the change feasible and beneficial, an approval request is generated. This request includes all relevant documentation and justification for the change.
- Approval Process: The request is then reviewed and approved by designated stakeholders, which may include senior management, product managers, and quality assurance.
- Implementation Planning: Once approved, the change undergoes detailed planning, including resource allocation, scheduling, and risk analysis.
- Implementation: The change is implemented in accordance with the approved plan, which may involve revisions to engineering drawings, prototypes, and production processes.
- Verification and Validation: After implementation, the change is rigorously tested and validated to ensure it meets specified criteria and does not introduce unintended consequences.
- Documentation: Comprehensive documentation of the change, including updated specifications, test results, and any necessary compliance records, is maintained.
- Closure: The change process is considered closed when all steps are completed, and the change is successfully integrated into the product development lifecycle.
Please ensure to implement the quantitative analysis and give me an improved BPMN model image. (Or you can indicate areas in my Model where I need to add the different changes and elements.
1Modeler
Step by Step Solution
There are 3 Steps involved in it
Get step-by-step solutions from verified subject matter experts
