Question: please look at the process flow carefully and convert this process flow into swim lane diagram/flow. please help me to convert it. Application Lifecycle workflow
please look at the process flow carefully and convert this process flow into swim lane diagram/flow. please help me to convert it.



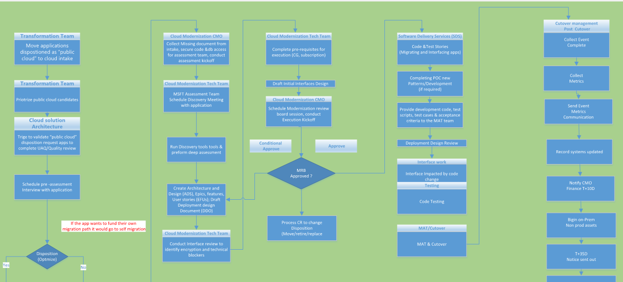
Application Lifecycle workflow Intake Assessment Architectural Review Execution Post cutover Cutover management Post Cutover Transformation Team Cloud Modernization CMO Cloud Modernization Tech Team Software Delivery Services (SDS] Collect Event Move applications Collect Missing document from Code & Test Stories Complete dispostioned as "public intake, secure code &db access Complete pre-requisites for for assessment team, conduct execution (CG, subscription) (Migrating and Interfacing apps) cloud" to cloud intake assessment kickoff Completing POC new Collect Metrics Transformation Team Cloud Modernization Tech Team Draft Initial Interfaces Design Patterns/Development [if required] MSFT Assessment Team Priotrize public cloud candidates Schedule Discovery Meeting Cloud Modernization CMO with application Send Event Schedule Modernization review Provide development code, test Metrics board session, conduct scripts, test cases & acceptance Communication Cloud solution Execution Kickoff criteria to the MAT team Architecture Tripe to validate "public cloud" disposition request apps to Conditional Deplayment Design Review complete UAQ/Quality review Run Discovery tools tools & Approve Approve preform deep assessment Record systems updated Interface work MRB Approved ? Interface Impacted by code changeCutover management Post Cutover Transformation Team Cloud Modernization CMO Cloud Modernization Tech Team Software Delivery Services (SD5] Collect Event Move applications Collect Missing document from Code & Test Stories Complete dispostioned as "public intake, secure code &db access Complete pre-requisites for (Migrating and Interfacing apps) for assessment team, conduct execution [CG, subscription) cloud" to cloud intake assessment kickoff Collect Completing POC new Patterns/Development Metrics Transformation Team Cloud Modernization Tech Team Draft Initial Interfaces Design [if required] MSFT Assessment Team Priotrize public cloud candidates Schedule Discovery Meeting Cloud Modernization CMO with application Send Event Schedule Modernization review Provide development code, test Metrics board session, conduct scripts, test cases & acceptance Communication Cloud solution Execution Kickoff criteria to the MAT team Architecture Trige to validate "public cloud" disposition request apps to Conditional Deployment Design Review Approve complete UAQ/Quality review Run Discovery tools tools & Approve preform deep assessment Record systems updated Interface work MRE Approved 7 Interface Impacted by code change Schedule pre -assessment Notify CMO Testing Interview with application Create Architecture and Finance T+10D Design [ADS), Epics, features, User stories [EFUs]: Draft Code Testing Deployment design Document [DDO) Bigin on-Prem If the app wants to fund their own Process CR to change Non prod assets migration path it would go to self migration Disposition MAT/Cutover Cloud Modernization Tech Team (Move/retire/replace Conduct Interface review to MAT & Cutover identify encryption and technical Disposition blockers T+350 Optmize] Notice sent out Yes NoArchitecture Tripe to validate "public cloud" disposition request apps to Conditional Deplayment Design Review Approve complete UAQ/Quality review Run Discovery tools tools & Approve preform deep assessment Record systems updated Interface work MRE Approved ? Interface Impacted by code change Schedule pre -assessment Notify CMO Testing Create Architecture and Finance T+10D Interview with application Design [ADS], Epics, features, User stories [EFUs); Draft Code Testing Deployment design Document [DDO) Bigin on-Prem If the app wants to fund their own Process CR to change migration path it would go to self migration Disposition MAT/Cutover Non prod assets Cloud Modernization Tech Team (Move/retire/replace Conduct Interface review to MAT & Cutover identify encryption and technical Disposition T+350 blockers Optmize] Notice sent out Yes No Lesson learned Remain CR to Optimize Modernize Decomm Team Takes ownership Final Notice sent out
Step by Step Solution
There are 3 Steps involved in it
Get step-by-step solutions from verified subject matter experts
