Question: please use flowgorithm to solve Requirements: Do not change anything on the main program segment Must use the function name as specified in the function





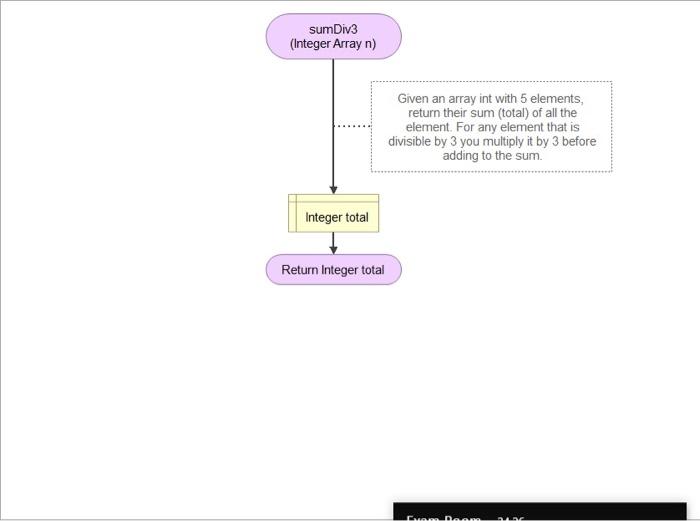
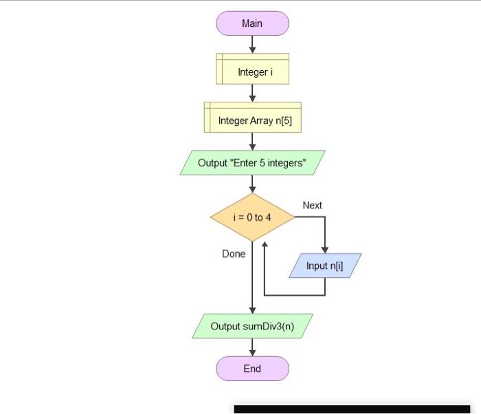
Requirements: Do not change anything on the main program segment Must use the function name as specified in the function segment Must use appropriate control structures (.e., loop, if-else) for efficiency of the function. sumDiv3 (Integer Array n) Given an array int with 5 elements, return their sum (total) of all the element. For any element that is divisible by 3 you multiply it by 3 before adding to the sum Integer total Return Integer total Ciovo Dovana SOVE Main Integer i Integer Array n[5] Output "Enter 5 integers" Next i = 0 to 4 Done Input n[1] Output sumDiv3(n) End Enter 5 integers 7 4 9 4 3 3 4 6 6 1 7+4+ (9x3)+(3x3)+(6x3) 65 Enter 5 integers 7 2 2 7 11 7+2+7+4+11 31 X Console DO N II Enter 5 integers 5 4 3 5 5+4+ (3x3)+5+8 8 31 Enter
Step by Step Solution
There are 3 Steps involved in it
Get step-by-step solutions from verified subject matter experts
